登录
注册
回到首页
AI
搜索
发现报告
发现数据
发现专题
研选报告
定制报告
VIP
权益
发现大使
发现一下
行业研究
公司研究
宏观策略
财报
招股书
会议纪要
稀土
低空经济
DeepSeek
AIGC
智能驾驶
大模型
当前位置:首页
/
其他报告
/
报告详情
白糖每日评述:糖价宽幅震荡,关注收储结果
2013-01-23
邓宁宁、见惊雷
上海中期期货
劣***
你可能感兴趣
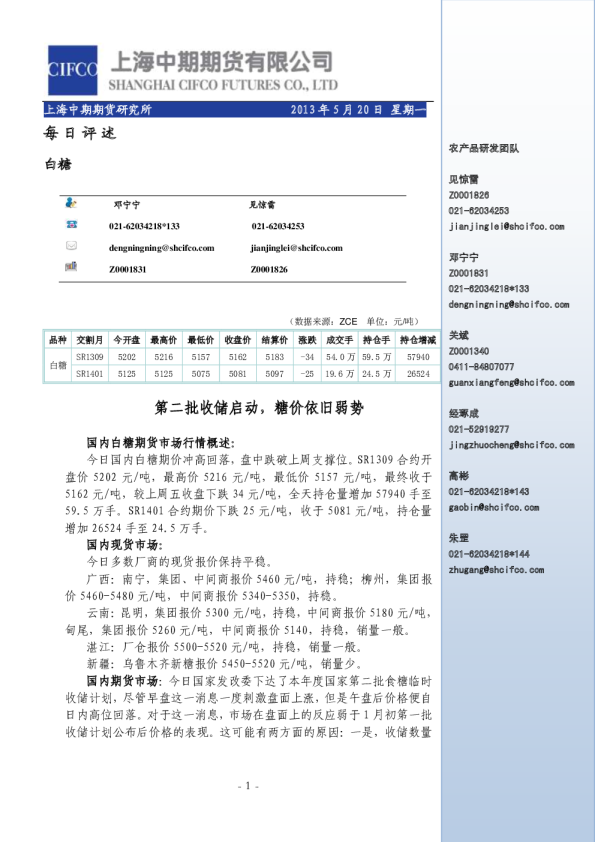
白糖每日评述:第二批收储启动,糖价依旧弱势
上海中期期货
2013-05-21
白糖每日评述:糖价横盘震荡,关注上方压力
上海中期期货
2013-04-11
白糖每日评述:糖价收涨,但继续受阻20日均线
上海中期期货
2013-05-15
白糖每日评述:密切关注天气情况,糖价仍有上攻动能
上海中期期货
2013-01-09
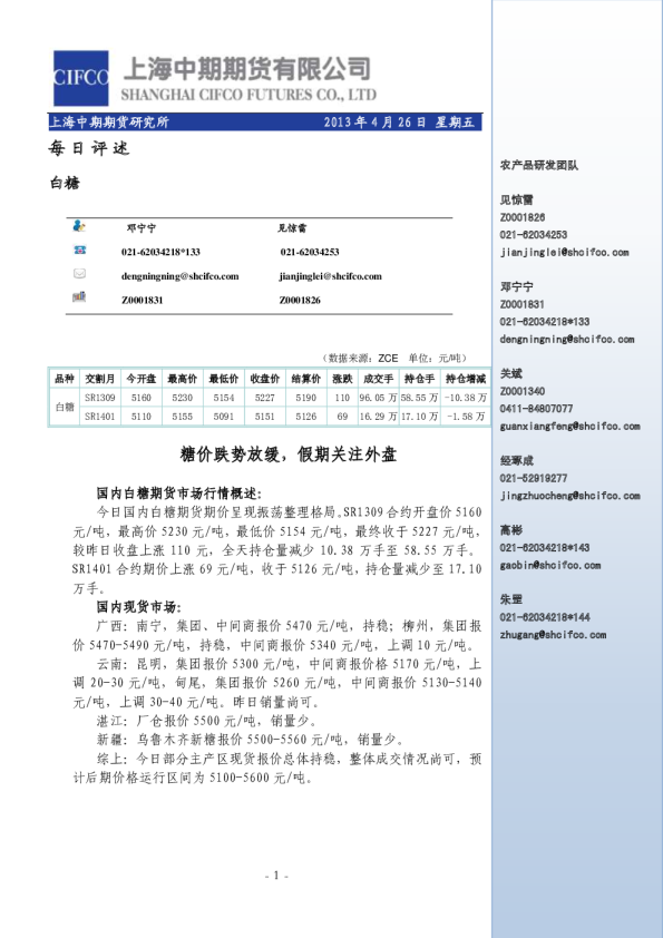
白糖每日评述:糖价跌势放缓,假期关注外盘
上海中期期货
2013-04-27