登录
注册
回到首页
AI
搜索
发现报告
发现数据
发现专题
研选报告
定制报告
VIP
权益
发现大使
发现一下
行业研究
公司研究
宏观策略
财报
招股书
会议纪要
seedance2.0
低空经济
DeepSeek
AIGC
大模型
当前位置:首页
/
其他报告
/
报告详情
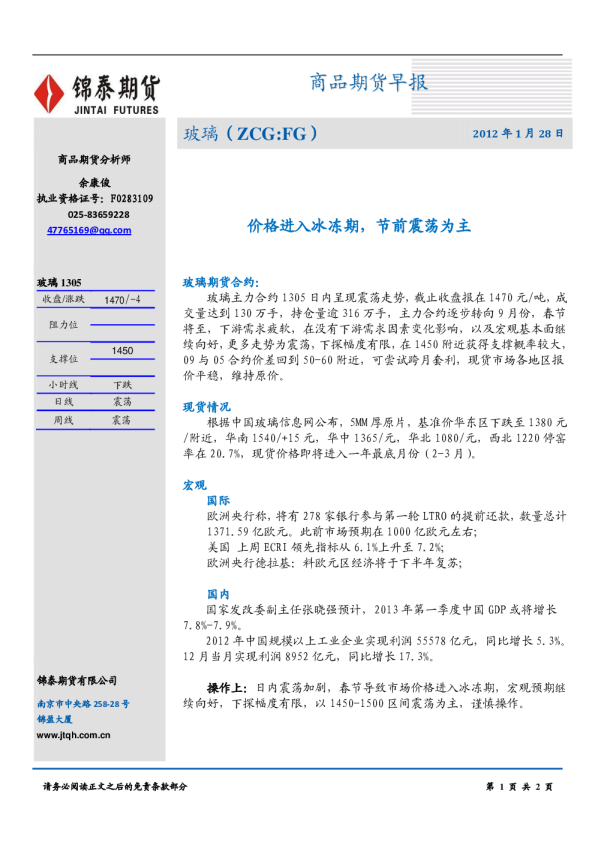
玻璃早报:价格进入冰冻期,节前震荡为主
2013-01-28
余康俊
锦泰期货
立***
你可能感兴趣
商品期货早报:玻璃-沙河价格反弹高度有限,节前维持震荡走势
锦泰期货
2015-02-13
商品期货早报:玻璃现货价格稳定,市场短期震荡为主
锦泰期货
2013-06-05
商品期货早报:玻璃价格震荡为主,政策方向有待指引
锦泰期货
2013-05-29
玻璃纯碱周报:节前震荡为主,节后依然面临下行压力
东吴期货
2024-02-03
【纯碱玻璃4月报】玻碱高持仓进入4月,价格跌势为主
银河期货
2025-03-31