登录
注册
回到首页
AI
搜索
发现报告
发现数据
发现专题
研选报告
定制报告
VIP
权益
发现大使
发现一下
行业研究
公司研究
宏观策略
财报
招股书
会议纪要
稀土
低空经济
DeepSeek
AIGC
智能驾驶
大模型
当前位置:首页
/
宏观策略
/
报告详情
宏观数据快评:实际投资增速放缓,工业增加值同比回升力度减弱
2013-01-18
周珞晏、杨程稀
莫尼塔
赵***
你可能感兴趣
3月份制造业PMI点评:PMI回升力度减弱,未来工业产出增速或放缓
中邮证券
2011-04-01
宏观点评:8月投资、消费增速放缓,工业增加值稳中有降
中原证券
2017-09-14
基本金属日报:中国工业增加值增速放缓 美元回升 基本金属多数获利了结
中大期货
2017-08-15
【宏观快评】9月经济增长数据点评:经济如期放缓、工业降服务升
华创证券
2017-10-20
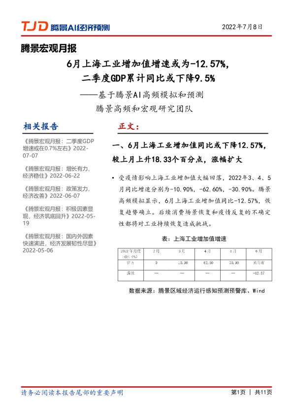
宏观月报:6月上海工业增加值增速或为-12.57%,二季度GDP累计同比或下降9.5%
腾景AI经济预测
2022-07-08