登录
注册
回到首页
AI
搜索
发现报告
发现数据
发现专题
研选报告
定制报告
VIP
权益
发现大使
发现一下
行业研究
公司研究
宏观策略
财报
招股书
会议纪要
中央经济工作会议
低空经济
DeepSeek
AIGC
智能驾驶
大模型
当前位置:首页
/
其他报告
/
报告详情
白糖每日评述:糖价仍受利多支配,明日或有调整需求
2013-01-08
邓宁宁、见惊雷
上海中期期货
余***
你可能感兴趣
白糖每日评述:糖价震荡整理,明日注意回踩
上海中期期货
2013-03-22
白糖每日评述:糖价窄幅震荡,明日观望为宜
上海中期期货
2013-02-08
白糖每日评述:糖价小幅走弱,总体仍为震荡
上海中期期货
2013-04-22
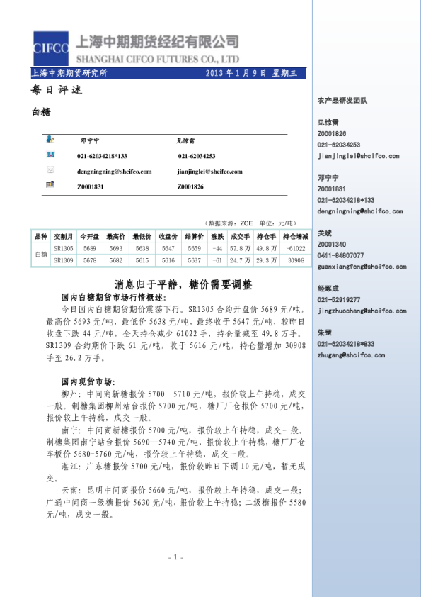
白糖每日评述:消息归于平静,糖价需要调整
上海中期期货
2013-01-10
白糖日报:糖价或有调整
方中中期期货
2015-11-26