登录
注册
回到首页
AI
搜索
发现报告
发现数据
发现专题
研选报告
定制报告
VIP
权益
发现大使
发现一下
行业研究
公司研究
宏观策略
财报
招股书
会议纪要
稀土
低空经济
DeepSeek
AIGC
智能驾驶
大模型
当前位置:首页
/
其他报告
/
报告详情
股指期货周报:外因尚未完全释放,市场将在震荡中积蓄动能
2011-03-21
陈震祉
广发期货
张***
你可能感兴趣
股指日报:市场恐慌情绪尚未完全释放,短期仍有下行压力
华泰期货
2020-02-04
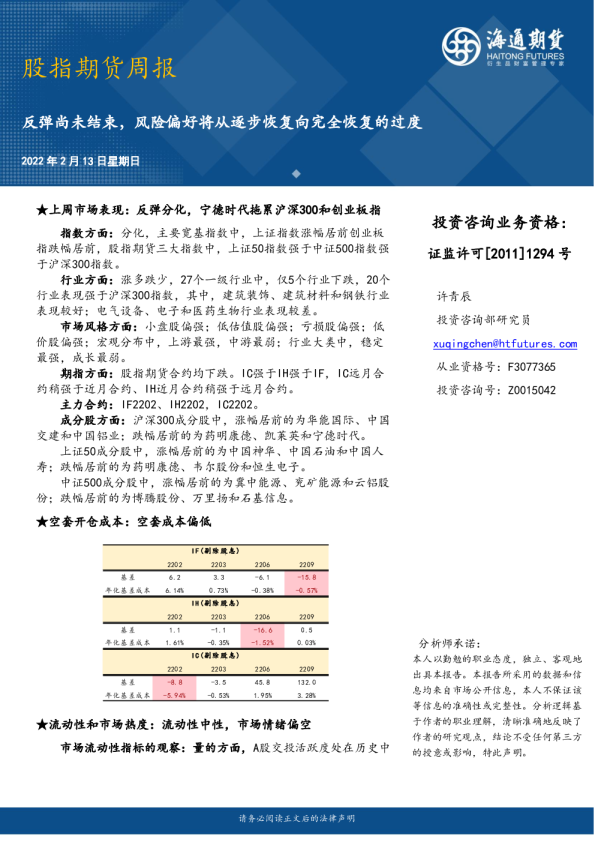
股指期货周报:反弹尚未结束,风险偏好将从逐步恢复向完全恢复的过度
海通期货
2022-02-13
生猪供应压力尚未完全释放 期价短期震荡运行
华融融达期货
2025-06-25
国债期货周报:期债或构筑震荡区间,积蓄上攻动能
国泰期货
2018-05-02
股指期货周报:市场反弹动能趋弱,静待风险因素释放
美尔雅期货
2021-08-16