登录
注册
回到首页
AI
搜索
发现报告
发现数据
发现专题
研选报告
定制报告
VIP
权益
发现大使
发现一下
行业研究
公司研究
宏观策略
财报
招股书
会议纪要
seedance2.0
低空经济
DeepSeek
AIGC
大模型
当前位置:首页
/
公司研究
/
报告详情
2011年1月6日新股申购策略:首选风范股份
2011-01-06
赵巧敏
广州证券
比***
你可能感兴趣
广州证券2011年1月4日新股申购策略
广州证券
2011-01-04
2011年1月酿酒行业投资策略:白酒依然强势,高端品种是首选
食品饮料
上海证券
2010-12-28
12月1日新股申购策略:首选齐峰股份和浙江众成
轻工制造
广州证券
2010-11-30
风范股份与4只中小板新股申购建议
电气设备
国都证券
2011-01-06
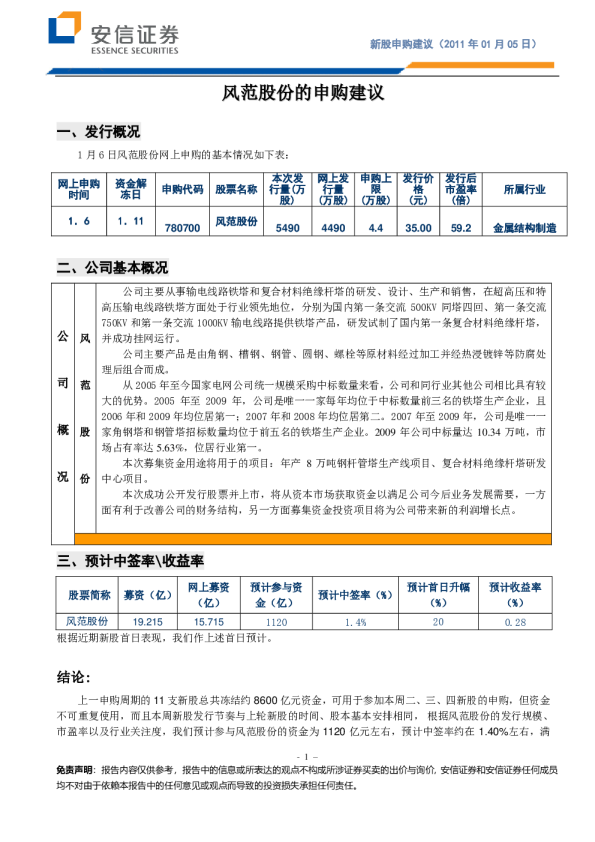
风范股份:新股申购建议
电气设备
安信证券
2011-01-06