登录
注册
回到首页
AI
搜索
发现报告
发现数据
发现专题
研选报告
定制报告
VIP
权益
发现大使
发现一下
行业研究
公司研究
宏观策略
财报
招股书
会议纪要
中央经济工作会议
低空经济
DeepSeek
AIGC
智能驾驶
大模型
当前位置:首页
/
其他报告
/
报告详情
宏源股指早报:期指今日短线操作为主
2010-12-01
宏源期货
陈***
你可能感兴趣
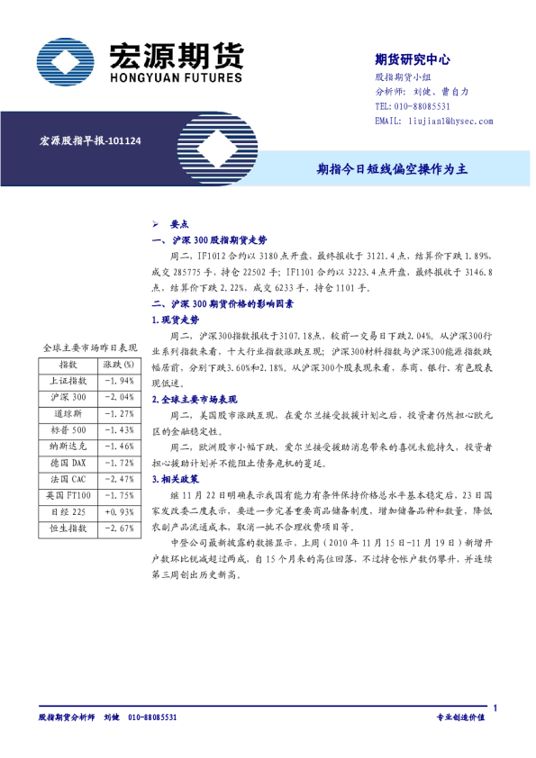
宏源股指早报:期指今日短线偏空操作为主
宏源期货
2010-11-24
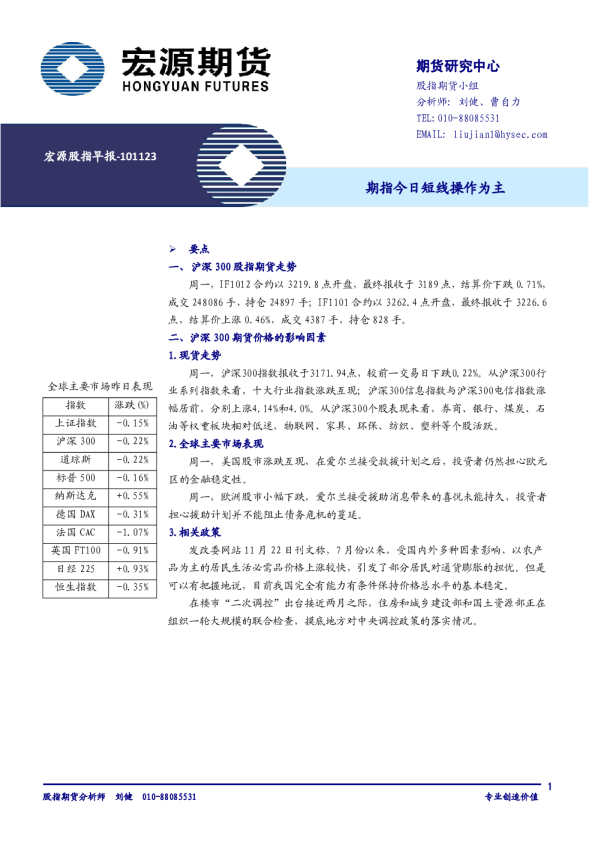
宏源股指早报:期指今日短线操作为主
宏源期货
2010-11-24
宏源股指早报:期指今日逢低做多操作为主
宏源期货
2010-11-26
股指早报:期指今日短线偏多操作为主
宏源期货
2010-12-03
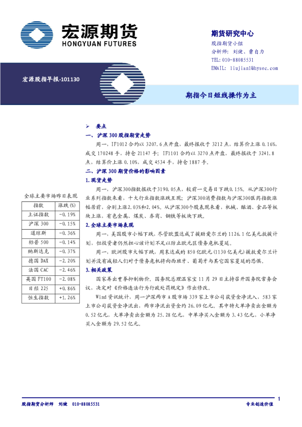
股指早报:期指今日短线操作为主
宏源期货
2010-11-30