登录
注册
回到首页
AI
搜索
发现报告
发现数据
发现专题
研选报告
定制报告
VIP
权益
发现大使
发现一下
行业研究
公司研究
宏观策略
财报
招股书
会议纪要
中央经济工作会议
低空经济
DeepSeek
AIGC
智能驾驶
大模型
当前位置:首页
/
其他报告
/
报告详情
棉花早报:郑棉远月谨慎追多
2010-09-01
王勇
宏源期货
孙***
你可能感兴趣
棉花早报:郑棉远月仍谨慎看多
宏源期货
2010-09-03
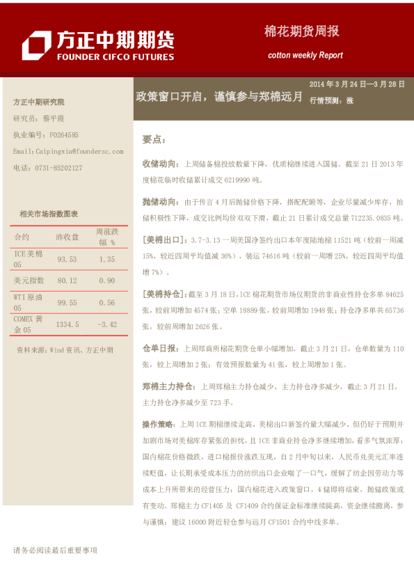
棉花期货周报:政策窗口开启,谨慎参与郑棉远月
方正期货
2014-03-24
棉花周报:旺季来临需求或环比改善,郑棉逢低试多谨慎追高
长安期货
2020-08-26
棉花评论:郑棉继续上涨,谨慎追多
华闻期货
2011-03-02
棉花周报:美棉高位震荡,郑棉远月多单持有
方正期货
2014-02-24