登录
注册
回到首页
AI
搜索
发现报告
发现数据
发现专题
研选报告
定制报告
VIP
权益
发现大使
发现一下
行业研究
公司研究
宏观策略
财报
招股书
会议纪要
稀土
低空经济
DeepSeek
AIGC
智能驾驶
大模型
当前位置:首页
/
行业研究
/
报告详情
快递物流2017年日常报告:1-2月份快递增长符合预期,成本控制将是短期关注点
交通运输
2017-03-15
苏宝亮
国金证券
小***
你可能感兴趣
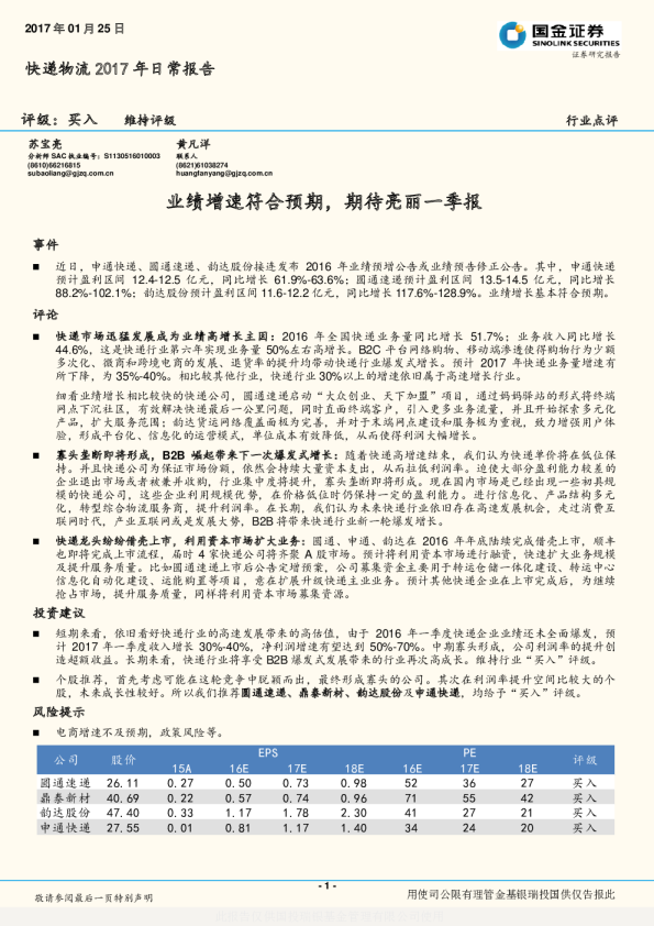
快递物流2017年日常报告:业绩增速符合预期,期待亮丽一季报
交通运输
国金证券
2017-01-25
快递物流2017年日常报告:3月快递业务量增速回落,关注成本管控能力
交通运输
国金证券
2017-04-13
快递物流2017年日常报告:7月快递增幅回落,关注具有优秀成本管控能力及前瞻布局供应链管理的企业
交通运输
国金证券
2017-08-15
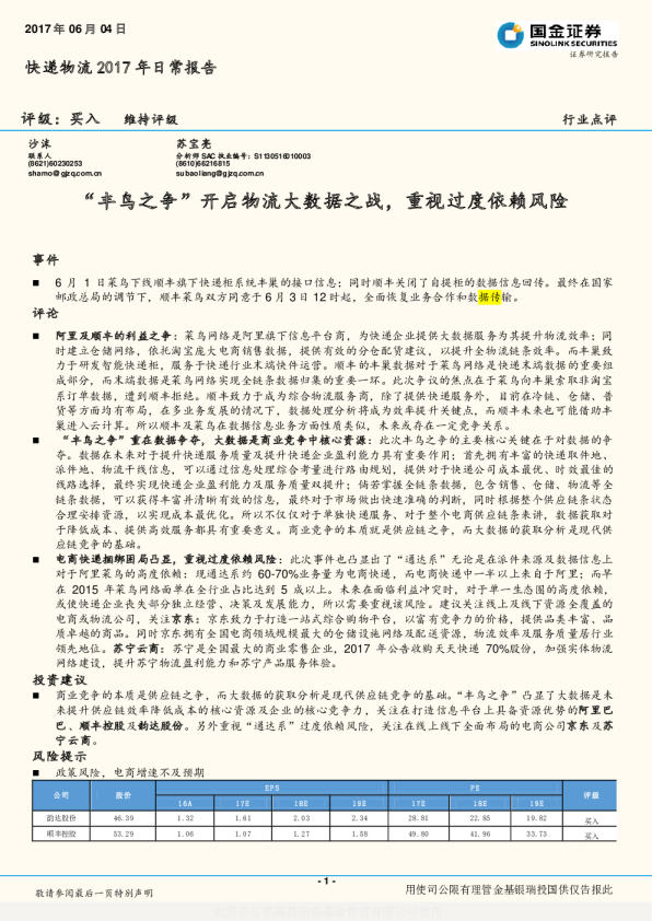
快递物流2017年日常报告:“丰鸟之争”开启物流大数据之战,重视过度依赖风险
交通运输
国金证券
2017-06-04
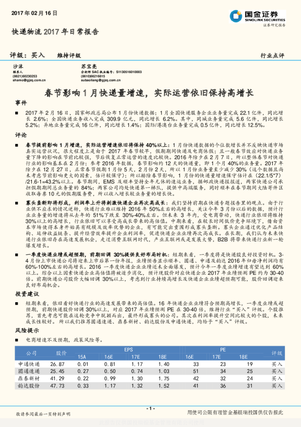
快递物流2017年日常报告:春节影响1月快递量增速,实际运营依旧保持高增长
交通运输
国金证券
2017-02-16