登录
注册
回到首页
AI
搜索
发现报告
发现数据
发现专题
研选报告
定制报告
VIP
权益
发现大使
发现一下
行业研究
公司研究
宏观策略
财报
招股书
会议纪要
中央经济工作会议
低空经济
DeepSeek
AIGC
智能驾驶
大模型
当前位置:首页
/
公司研究
/
报告详情
中视传媒:央视对公司的支持力度有望提升
2010-04-16
中国银河证券
立***
你可能感兴趣
中视金桥首发报告:拥有丰富的央视资源,未来估值有望提升
国元香港
2013-04-11
【研选】 A1动画获央视支持,开篇之作《干秋诗颂》2月26日起播出,分析师看好拥有优质IP的公司有望取得更多议价权;短期行情是超跌反弹与春季躁动的结合,后续行情演绎将更加依赖于新增催化和结构主线聚焦
未知机构
2024-02-26
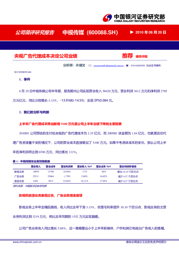
中视传媒:央视广告代理成本决定公司业绩
文化传媒
中国银河证券
2010-08-20
年报业绩符合预期,继续看好清华系股东对公司支持力度进一步提升
公用事业
安信证券
2017-04-19
【电报解读】突发!消费品以旧换新政策有望本周正式出台,财政支持力度提升下,核行业有望撬动约9倍杠杆,这家公司市占率居国内第一,海外营收占比超50%-20240414
未知机构
2024-04-14