登录
注册
回到首页
AI
搜索
发现报告
发现数据
发现专题
研选报告
定制报告
VIP
权益
发现大使
发现一下
行业研究
公司研究
宏观策略
财报
招股书
会议纪要
稀土
低空经济
DeepSeek
AIGC
智能驾驶
大模型
当前位置:首页
/
其他报告
/
报告详情
沪深300股指期货4月16日上市
2010-03-29
欧阳晓辉
大通证券
学***
你可能感兴趣
仿真交易周报:股指期货4月16日上市交易
中国建投
2010-03-30
股指期货渐进,关键时点4月16日
大通证券
2010-03-09
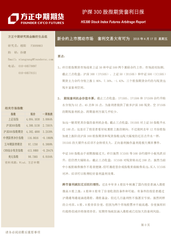
沪深300股指期货套利日报:新合约上市搅动市场 套利交易大有可为
方中中期期货
2015-04-17
沪深300股指期货:上市首月跨期套利机会分析
中国建投
2010-06-01
股指期货周报:4月上市公司业绩证伪期,期指分化多单谨慎持有
东吴期货
2019-04-15