登录
注册
回到首页
AI
搜索
发现报告
发现数据
发现专题
研选报告
定制报告
VIP
权益
发现大使
发现一下
行业研究
公司研究
宏观策略
财报
招股书
会议纪要
稀土
低空经济
DeepSeek
AIGC
智能驾驶
大模型
当前位置:首页
/
其他报告
/
报告详情
油脂类:区间内反复,油脂为二季度上行蓄势
2010-03-22
陈健平
中证期货
如***
你可能感兴趣
宏观层面扰动加大,短期区间内震荡反复
冠通期货
2024-05-16
中美贸易态度干扰,期价区间内反复波动
方正中期期货
2019-08-18
天然橡胶6月报:底部震荡整固,沪胶区间内反复
银河期货
2015-05-22
早评:原糖面临方向性选择,棉花仍为区间内震荡
迈科期货
2017-11-09
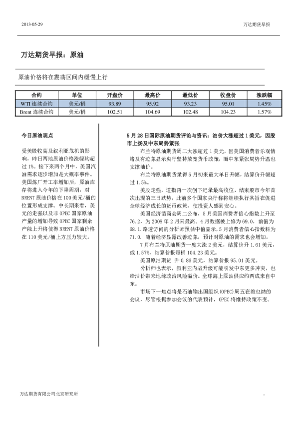
原油早报:原油价格将在震荡区间内缓慢上行
华信期货
2013-05-29