登录
注册
回到首页
AI
搜索
发现报告
发现数据
发现专题
研选报告
定制报告
VIP
权益
发现大使
发现一下
行业研究
公司研究
宏观策略
财报
招股书
会议纪要
中央经济工作会议
低空经济
DeepSeek
AIGC
智能驾驶
大模型
当前位置:首页
/
其他报告
/
报告详情
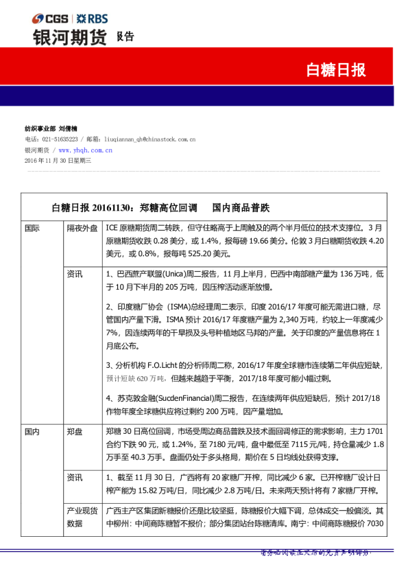
白糖期货早报:国内商品普跌,糖价未能幸免
2010-01-08
长城伟业期货经纪有限公司
喵***
你可能感兴趣
白糖期货早报:商品惊魂一日,郑糖未能幸免
华泰期货
2010-09-10
白糖期货早报:国内商品普涨,郑糖小幅走高
长城伟业期货经纪有限公司
2010-02-10
白糖日报:郑糖高位回调国内商品普跌
银河期货
2016-11-30
白糖日报:商品普跌 糖价午后跳水
方中中期期货
2015-03-19
早评:商品市场普跌,糖棉未能幸免
迈科期货
2018-08-16