登录
注册
回到首页
AI
搜索
发现报告
发现数据
发现专题
研选报告
定制报告
VIP
权益
发现大使
发现一下
行业研究
公司研究
宏观策略
财报
招股书
会议纪要
seedance2.0
低空经济
DeepSeek
AIGC
大模型
当前位置:首页
/
其他报告
/
报告详情
国债期货周报:IPO资金解冻,定向降准有望再扩容,多头思路操作
2014-06-24
王舟懿
上海中期期货
啥***
你可能感兴趣
国债期货周报:国务院明确加强定向降准,多头继续持有
上海中期期货
2014-06-03
国债期货早报:定向降准投放有限 仍能抵消资金波动
银河期货
2017-09-28
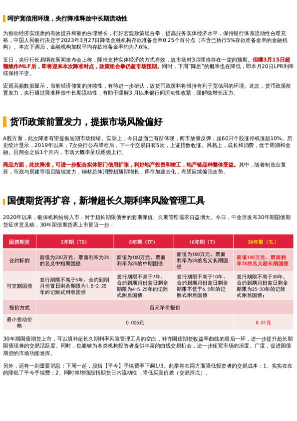
超预期!中国央行决定于3月27日降准0.25个百分点。国债期货再扩容,30年期征求意见
平安期货
2023-03-17
国债期货分析报告:国内全面加定向降准,国债期货有望继续走高
方正中期期货
2019-09-09
国债期货早报:逆回购操作再暂停 降准并不代表宽松
银河期货
2016-03-03