登录
注册
回到首页
AI
搜索
发现报告
发现数据
发现专题
研选报告
定制报告
VIP
权益
发现大使
发现一下
行业研究
公司研究
宏观策略
财报
招股书
会议纪要
中央经济工作会议
低空经济
DeepSeek
AIGC
智能驾驶
大模型
当前位置:首页
/
其他报告
/
报告详情
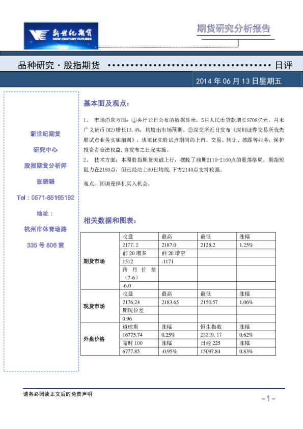
新世纪期货股指日评
2014-06-16
张晓璐
新世纪期货
如***
你可能感兴趣
新世纪期货股指日评
新世纪期货
2014-02-19
新世纪期货股指日评
新世纪期货
2014-05-09
新世纪期货股指日评
新世纪期货
2014-04-15
新世纪期货股指日评
新世纪期货
2014-03-03
新世纪期货股指日评
新世纪期货
2014-02-20