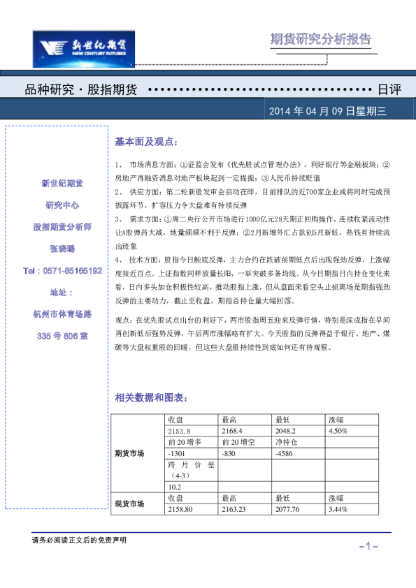
您的浏览器禁用了JavaScript(一种计算机语言,用以实现您与网页的交互),请解除该禁用,或者联系我们。 [新世纪期货]:新世纪期货股指日评 - 发现报告

新世纪期货股指日评

2014-04-10 张晓璐 新世纪期货 上官
报告封面