登录
注册
回到首页
AI
搜索
发现报告
发现数据
发现专题
研选报告
定制报告
VIP
权益
发现大使
发现一下
行业研究
公司研究
宏观策略
财报
招股书
会议纪要
中央经济工作会议
低空经济
DeepSeek
AIGC
智能驾驶
大模型
当前位置:首页
/
其他报告
/
报告详情
白糖早报:资本市场空头氛围引发郑糖短线调整
2014-03-10
熊梓敬
宏源期货
天***
你可能感兴趣
白糖早报:郑糖短线将步入强势调整
宏源期货
2014-02-26
白糖早报:郑糖短线调整还是空中加油
宏源期货
2013-01-11
白糖:空头氛围弥漫,郑糖逢高抛空为主
一德期货
2014-01-20
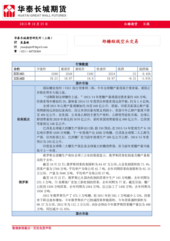
白糖期货日报:郑糖短线空头交易
华泰期货
2013-10-27
白糖期货日报:郑糖短线空头交易
华泰期货
2013-10-24