登录
注册
回到首页
AI
搜索
发现报告
发现数据
发现专题
研选报告
定制报告
VIP
权益
发现大使
发现一下
行业研究
公司研究
宏观策略
财报
招股书
会议纪要
稀土
低空经济
DeepSeek
AIGC
智能驾驶
大模型
当前位置:首页
/
公司研究
/
报告详情
泛谷药业(837090):印度瑞迪医药代理商,上半年净利大幅增长至6570万元
2019-08-27
诸海滨
安信证券
有***
你可能感兴趣
新三板在线晨报:汉和生物2018上半年净利同比增长1.4倍至2029.59万元
资本邦
2018-07-17
晨报:柠檬微趣2017年净利增长53.47%至9348.71万元
新三板在线
2018-04-26
【海通医药】新天药业中报点评:疫情承压,22H1归母净利增长23%,期待下半年O
未知机构
2022-08-30
一致药业:净利大幅增长,盈利质量下滑
医药生物
东方证券
2010-04-27
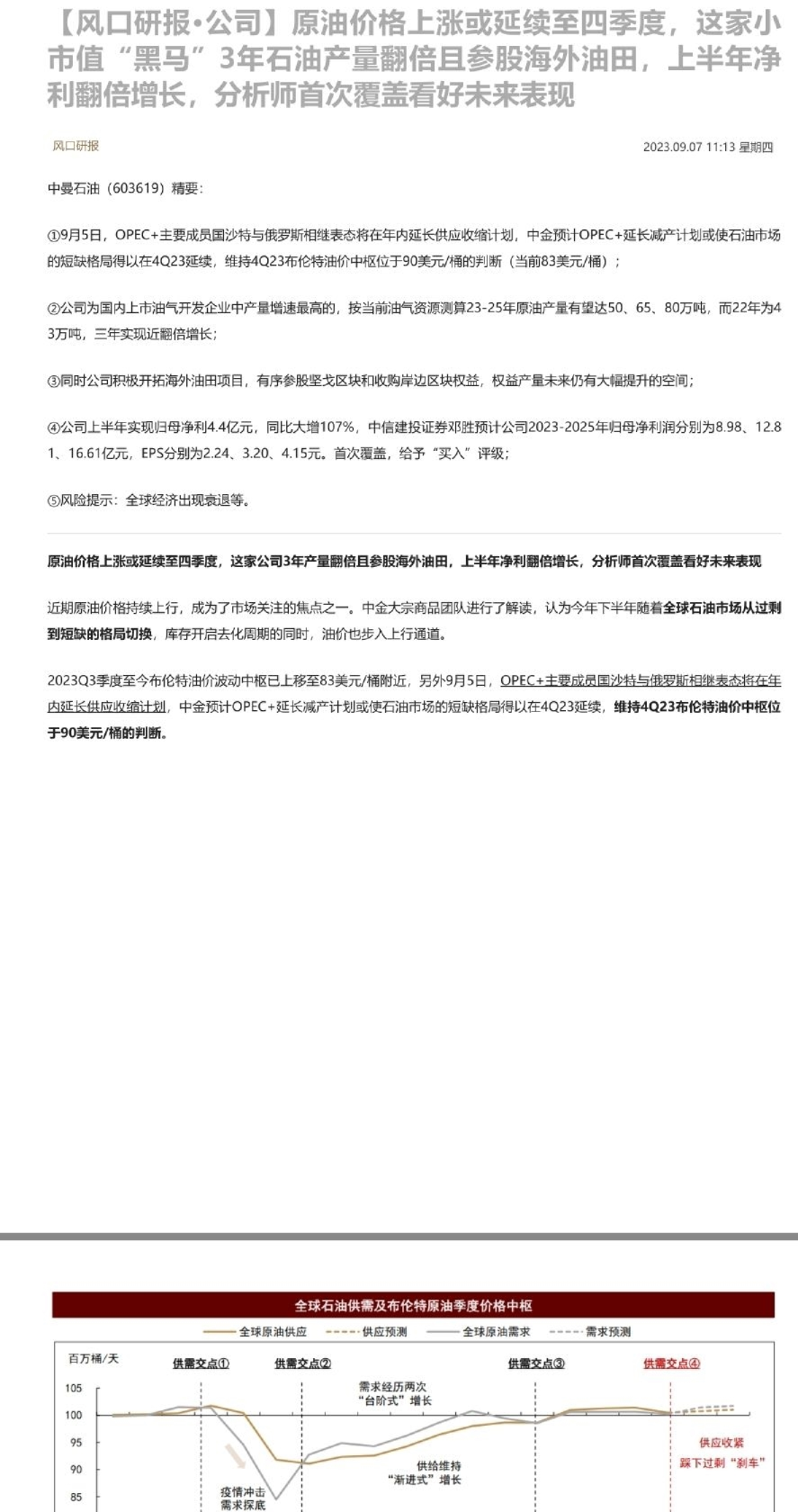
【风口研报·公司】原油价格上涨或延续至四季度,这家小市值“黑马”3年石油产量翻倍且参股海外油田,上半年净利翻倍增长,分析师首次覆盖看好未来表现
未知机构
2023-09-07