登录
注册
回到首页
AI
搜索
发现报告
发现数据
发现专题
研选报告
定制报告
VIP
权益
发现大使
发现一下
行业研究
公司研究
宏观策略
财报
招股书
会议纪要
中央经济工作会议
低空经济
DeepSeek
AIGC
智能驾驶
大模型
当前位置:首页
/
宏观策略
/
报告详情
策略专题(2019.7.1—2019.7.5):流动性分层有望回暖,资金价格大概率反弹
2019-07-09
严凯文、董冰
华鑫证券
北***
你可能感兴趣
策略专题:北上资金逐渐回暖,银行间流动性分层
华鑫证券
2019-06-17
流动性与机构行为周度跟踪:净回笼下资金分层 1月降息概率下降
信达证券
2024-01-07
财信宏观策略&市场资金跟踪周报:社融连续超预期,A股大概率震荡反弹
财信证券
2022-10-15
A股策略专题:资金行为洞察系列,权益流动性有望先抑后扬
国泰君安证券
2020-06-14
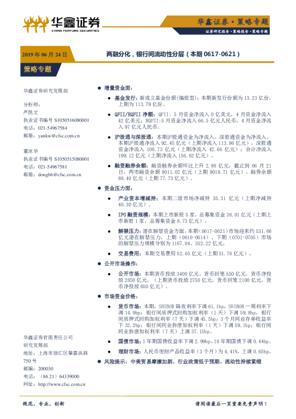
策略专题:两融分化,银行间流动性分层(本期0617~0621)
华鑫证券
2019-06-24