登录
注册
回到首页
AI
搜索
发现报告
发现数据
发现专题
研选报告
定制报告
VIP
权益
发现大使
发现一下
行业研究
公司研究
宏观策略
财报
招股书
会议纪要
稀土
低空经济
DeepSeek
AIGC
智能驾驶
大模型
当前位置:首页
/
其他报告
/
报告详情
市前速遞是日焦點:市前速递联储局删「保持耐心」字眼,市场憧憬7月减息
2019-06-20
致富证券
自***
你可能感兴趣
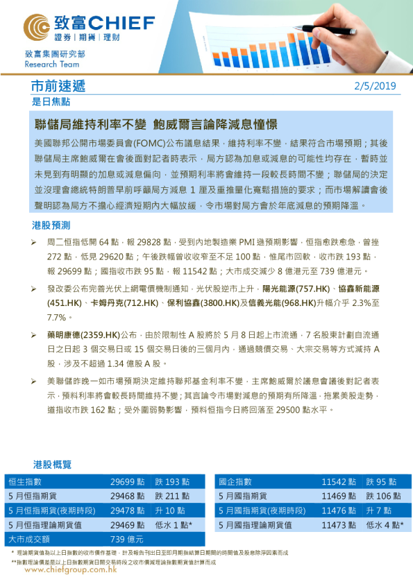
市前速递:联储局维持利率不变,鲍威尔言论降减息憧憬
致富证券
2019-05-02
市前速递:是日焦點,中经会强调保持经济运行在合理区间
致富证券
2017-12-21
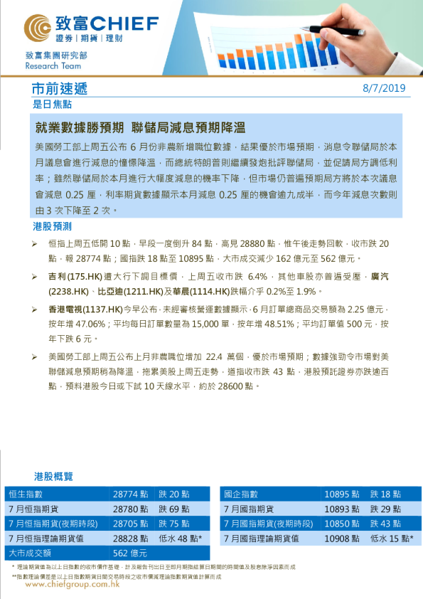
市前速递:就业数据胜预期,联储局减息预期降温
致富证券
2019-07-08
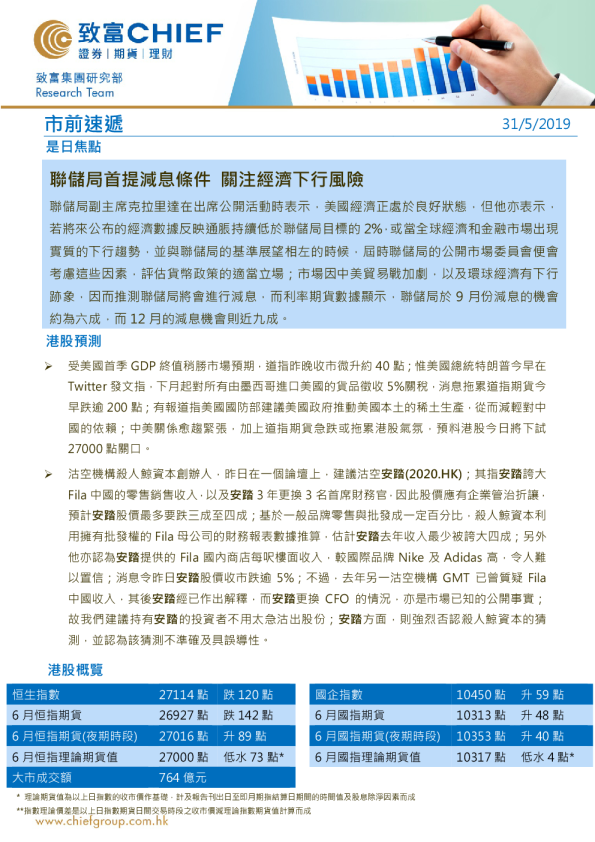
市前速递:联储局首提减息条件,关注经济下行风险
致富证券
2019-05-31
市前速递:联储局减息,但持鹰派态度
致富证券
2019-09-19