登录
注册
回到首页
AI
搜索
发现报告
发现数据
发现专题
研选报告
定制报告
VIP
权益
发现大使
发现一下
行业研究
公司研究
宏观策略
财报
招股书
会议纪要
seedance2.0
低空经济
DeepSeek
AIGC
大模型
当前位置:首页
/
其他报告
/
报告详情
新股认购:中国船舶(香港)航运租赁有限公司(3877.HK)
2019-05-29
财通国际证券
看***
你可能感兴趣
新股资讯:中国船舶(香港)航运租赁有限公司(3877.HK)
中泰国际
2019-05-28
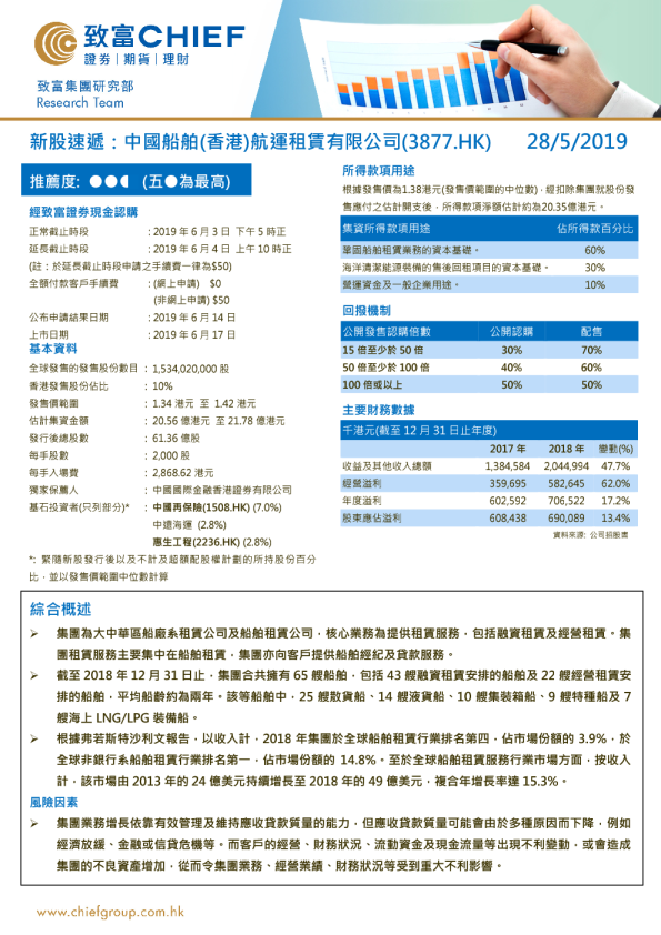
新股速递:中国船舶(香港)航运租赁有限公司
致富证券
2019-05-28
IPO点评:中国船舶租赁(3877.HK)
安信国际
2019-05-28
新股认购:中烟国际(香港)有限公司(6055.HK)
财通国际证券
2019-05-29
新股认购:中关村科技租赁股份有限公司(1601.HK)
Kim Eng
2020-01-02