登录
注册
回到首页
AI
搜索
发现报告
发现数据
发现专题
研选报告
定制报告
VIP
权益
发现大使
发现一下
行业研究
公司研究
宏观策略
财报
招股书
会议纪要
中央经济工作会议
低空经济
DeepSeek
AIGC
大模型
当前位置:首页
/
行业研究
/
报告详情
联通抢抓5G终端先发优势,国内智能手机市场现反弹迹象
信息技术
2018-12-16
马天诣、黄子健
国泰君安证券
十***
你可能感兴趣
通信设备及服务行业周报:联通抢抓5G终端先发优势,国内智能手机市场现反弹迹象
信息技术
国泰君安证券
2018-12-16
通信行业5G消息专题报告:5G消息加速拓展行业应用,梦网集团抢先发力气象信息
信息技术
长城证券
2020-07-19
智能手机行业中国智能手机市场八月数据分析:整体增量环比回升,5G时代华为领先优势扩大
电子设备
国金证券
2019-09-12
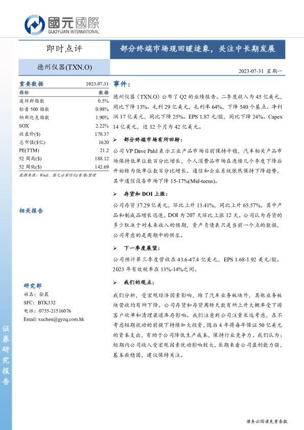
部分终端市场现回暖迹象,关注中长期发展
国元国际
2023-07-31
国内优质曲轴配套商,抢抓机遇,成长可期
交通运输
西南证券
2024-10-20