登录
注册
回到首页
AI
搜索
发现报告
发现数据
发现专题
研选报告
定制报告
VIP
权益
发现大使
发现一下
行业研究
公司研究
宏观策略
财报
招股书
会议纪要
seedance2.0
低空经济
DeepSeek
AIGC
大模型
当前位置:首页
/
宏观策略
/
报告详情
产业资本周观察:A股“增减持、回购”数据趋势几何
2019-03-26
李立峰、魏雪
国金证券
比***
你可能感兴趣
产业资本周观察(2018.12.01-2018.12.08):A股“增减持、回购”数据趋势几何
国金证券
2018-12-09
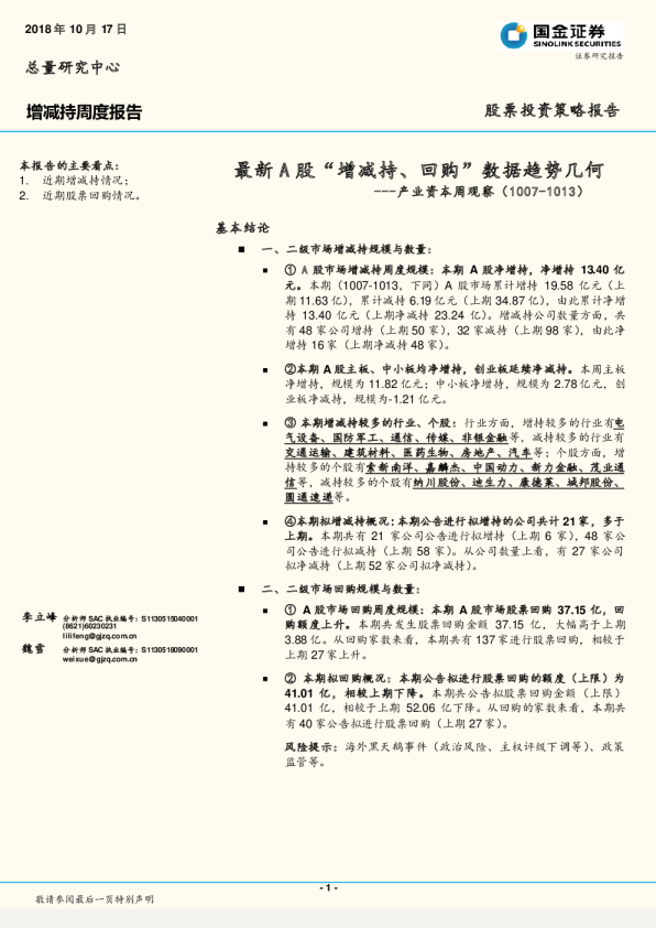
产业资本周观察:最新A股“增减持、回购”数据趋势几何
国金证券
2018-10-17
产业资本周观察(20181.2.16-2018.12.22):A股“增减持、回购”数据趋势几何
国金证券
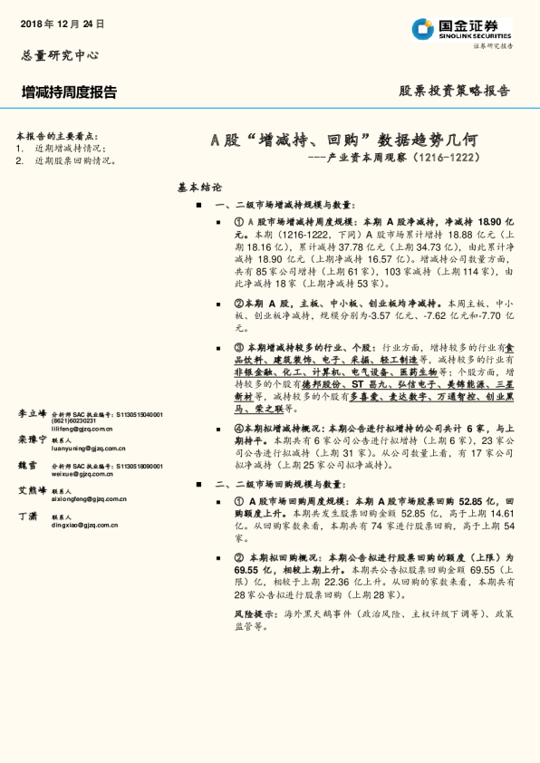
2018-12-24
产业资本周观察(2019.02.24—2019.03.02):A股“增减持、回购”数据趋势几何
国金证券
2019-03-04
产业资本周观察(2018.10.14—2018.10.20):最新A股“增减持、回购”数据趋势几何
国金证券
2018-10-23