登录
注册
回到首页
AI
搜索
发现报告
发现数据
发现专题
研选报告
定制报告
VIP
权益
发现大使
发现一下
行业研究
公司研究
宏观策略
财报
招股书
会议纪要
稀土
低空经济
DeepSeek
AIGC
智能驾驶
大模型
当前位置:首页
/
宏观策略
/
报告详情
产业资本周观察(2018.10.14—2018.10.20):最新A股“增减持、回购”数据趋势几何
2018-10-23
李立峰、魏雪
国金证券
立***
你可能感兴趣
产业资本周观察:最新A股“增减持、回购”数据趋势几何
国金证券
2018-10-17
产业资本周观察(2018.09.23—2018.09.30):最新A股“增减持、回购”数据趋势几何
国金证券
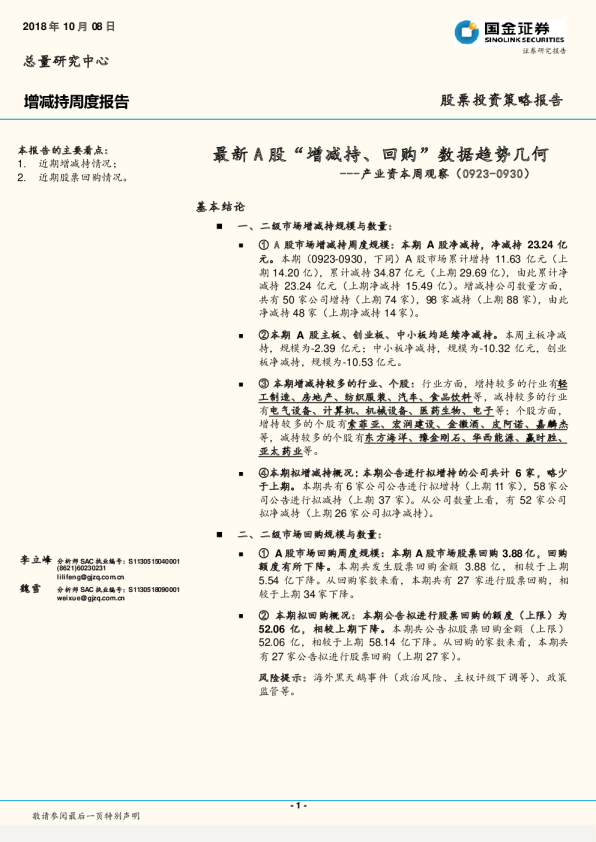
2018-10-08
产业资本周观察:回购潮来袭?最新A股“增减持、回购”数据趋势几何
国金证券
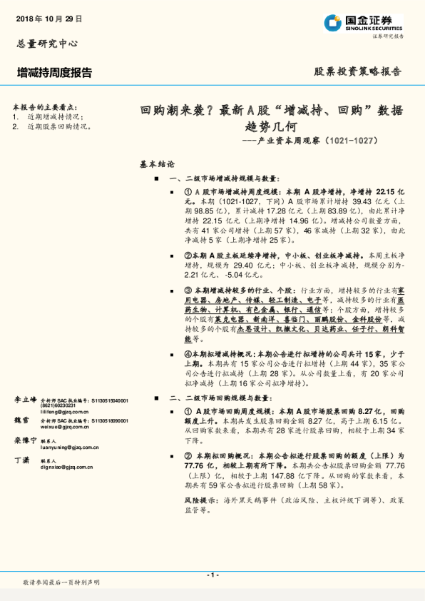
2018-10-29
产业资本周观察:最新A股“增减持、回购”数据趋势几何
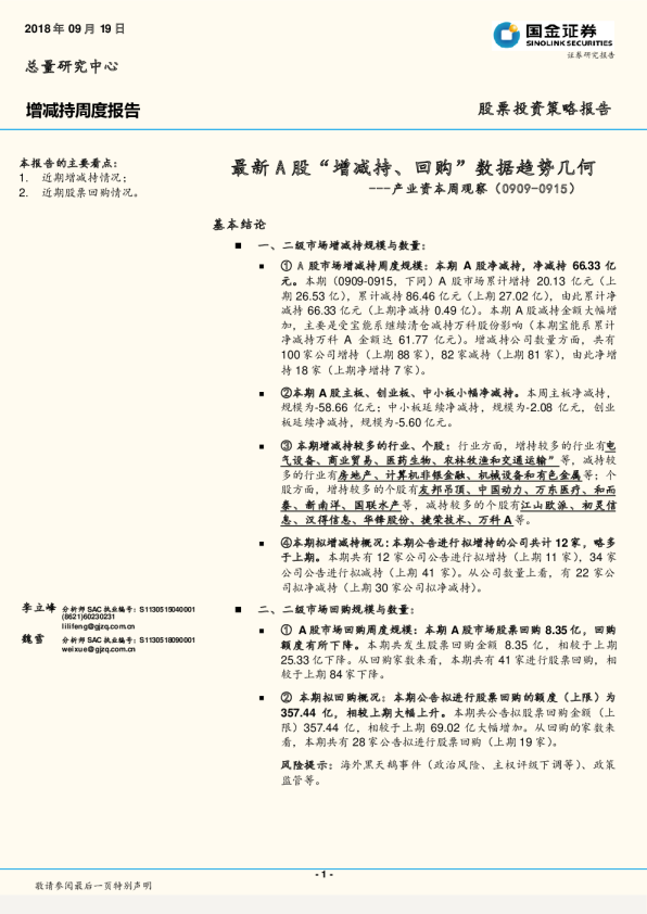
国金证券
2018-09-19
产业资本周观察(2018.12.01-2018.12.08):A股“增减持、回购”数据趋势几何
国金证券
2018-12-09