登录
注册
回到首页
AI
搜索
发现报告
发现数据
发现专题
研选报告
定制报告
VIP
权益
发现大使
发现一下
行业研究
公司研究
宏观策略
财报
招股书
会议纪要
稀土
低空经济
DeepSeek
AIGC
智能驾驶
大模型
当前位置:首页
/
其他报告
/
报告详情
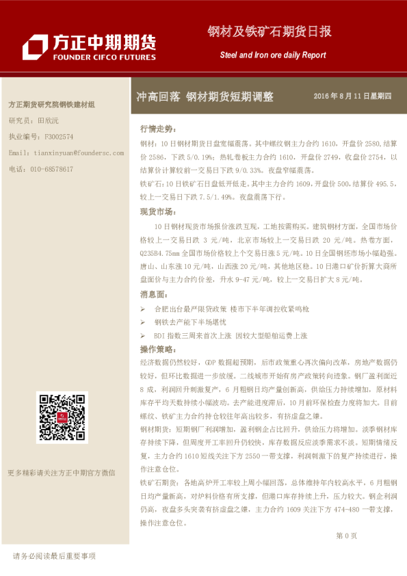
股指期货日报:市场再次冲高回落,短期波动及调整压力增大
2019-03-01
银河期货
羡***
你可能感兴趣
工业硅日报:市场波动增大,工业硅期货冲高回落
华泰期货
2024-05-10
股指期货日报:沪指冲高回落,市场活跃成交再次过万亿
银河期货
2019-02-26
股指期货日报:期指冲高回落,短期波动加大
恒泰期货
2015-05-20
焦炭焦煤期货日报:焦炭、焦煤冲高回落,短期调整压力加大
华泰期货
2014-03-28
股指期货日报:市场冲高回落,海外市场波动仍剧烈
银河期货
2020-03-18