登录
注册
回到首页
AI
搜索
发现报告
发现数据
发现专题
研选报告
定制报告
VIP
权益
发现大使
发现一下
行业研究
公司研究
宏观策略
财报
招股书
会议纪要
中央经济工作会议
低空经济
DeepSeek
AIGC
智能驾驶
大模型
当前位置:首页
/
其他报告
/
报告详情
白糖周度报告:郑糖跟随外盘冲高回落
2016-02-29
张向军
永安期货
娇***
你可能感兴趣
白糖市场周度报告:外糖冲高回落,但内外倒挂幅度仍巨大
中泰期货
2023-11-12
白糖周报:外盘涨势受阻,郑糖冲高回落
东证期货
2014-03-03
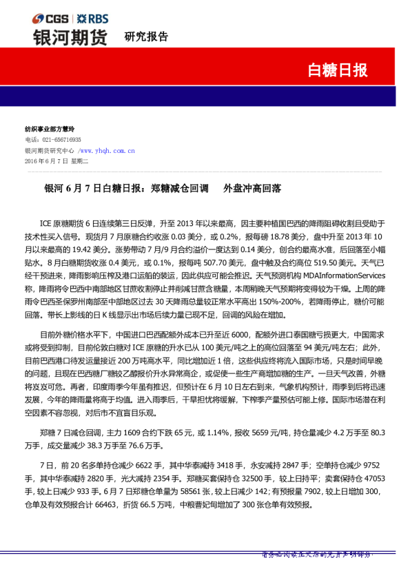
白糖日报:郑糖减仓回调 外盘冲高回落
银河期货
2016-06-07
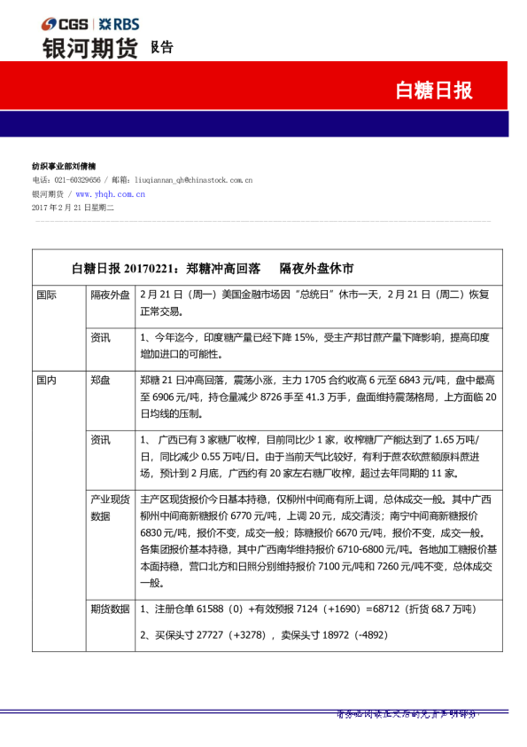
白糖日报:郑糖冲高回落隔夜外盘休市
银河期货
2017-02-21
白糖早报:恐惧外盘拖累,郑糖冲高回落
宏源期货
2013-04-12