登录
注册
回到首页
AI
搜索
发现报告
发现数据
发现专题
研选报告
定制报告
VIP
权益
发现大使
发现一下
行业研究
公司研究
宏观策略
财报
招股书
会议纪要
海南封关
低空经济
DeepSeek
AIGC
大模型
当前位置:首页
/
宏观策略
/
报告详情
中国税收专题报告:中国税收负担有多高?
2016-03-03
张晓春
国联证券
如***
你可能感兴趣
宏观策略专题报告:中国失业率有多高?
中泰证券
2020-04-24
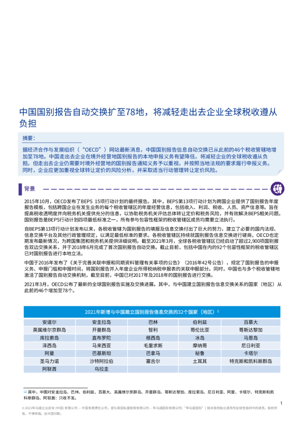
中国国别报告自动交换扩至78地,将减轻走出去企业全球税收遵从负担
毕马威
2021-04-06
宏观专题报告:三分法视角下,18年CPI有多高?
东吴证券
2018-02-01
-一图·中泰宏观:中国居民电价有多高?
中泰证券
2021-06-28
宏观资讯:降低税收负担,财政部发文鼓励企业股权激励
信达期货
2016-09-23