登录
注册
回到首页
AI
搜索
发现报告
发现数据
发现专题
研选报告
定制报告
VIP
权益
发现大使
发现一下
行业研究
公司研究
宏观策略
财报
招股书
会议纪要
海南封关
低空经济
DeepSeek
AIGC
大模型
当前位置:首页
/
宏观策略
/
报告详情
2016年大宗商品专题研究:“黑色泡沫”终将褪去
2016-05-06
汪婉婷
联讯证券
金***
你可能感兴趣
恐慌情绪终将褪去,黑色供需格局重构
宝城期货
2021-10-28
2016年大宗商品专题研究之二:“后脱欧时代”油价的多重驱动
联讯证券
2016-07-04
钢矿期货专题研究:以黑色产业链为例,期现结合策略如何服务于大宗商品业务
建信期货
2018-02-23
2021年大宗商品行情展望:阴霾终将散去,商品重现荣光
国贸期货
2020-12-31
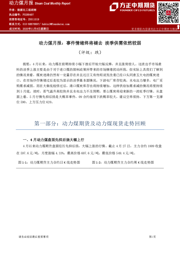
动力煤月报:事件情绪终将褪去 淡季供需依然较弱
方中中期期货
2018-05-08