登录
注册
回到首页
AI
搜索
发现报告
发现数据
发现专题
研选报告
定制报告
VIP
权益
发现大使
发现一下
行业研究
公司研究
宏观策略
财报
招股书
会议纪要
稀土
低空经济
DeepSeek
AIGC
智能驾驶
大模型
当前位置:首页
/
其他报告
/
报告详情
热轧卷板2016年5月报告:供需矛盾减弱 热卷或将震荡
2016-06-05
董小刚
方正中期期货
持***
你可能感兴趣
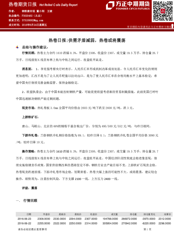
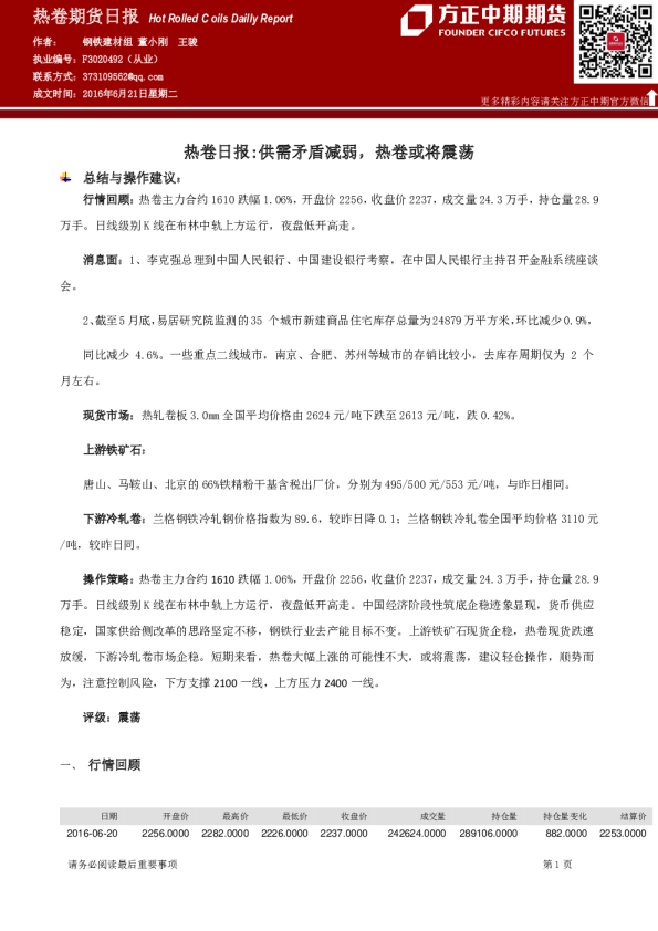
热轧卷板日报:供需矛盾减弱,热卷或将震荡
方正中期期货
2016-06-21
热轧卷板2016年10月报告:报告需求预期下降 热卷或将偏弱震荡
方中中期期货
2016-10-10
热卷日报:供需矛盾减弱,热卷或将震荡
方正中期期货
2016-06-22
热卷日报:供需矛盾减弱,热卷或将震荡
方正中期期货
2016-06-17
热卷日报:供需矛盾减弱,热卷或将震荡
方正中期期货
2016-06-24