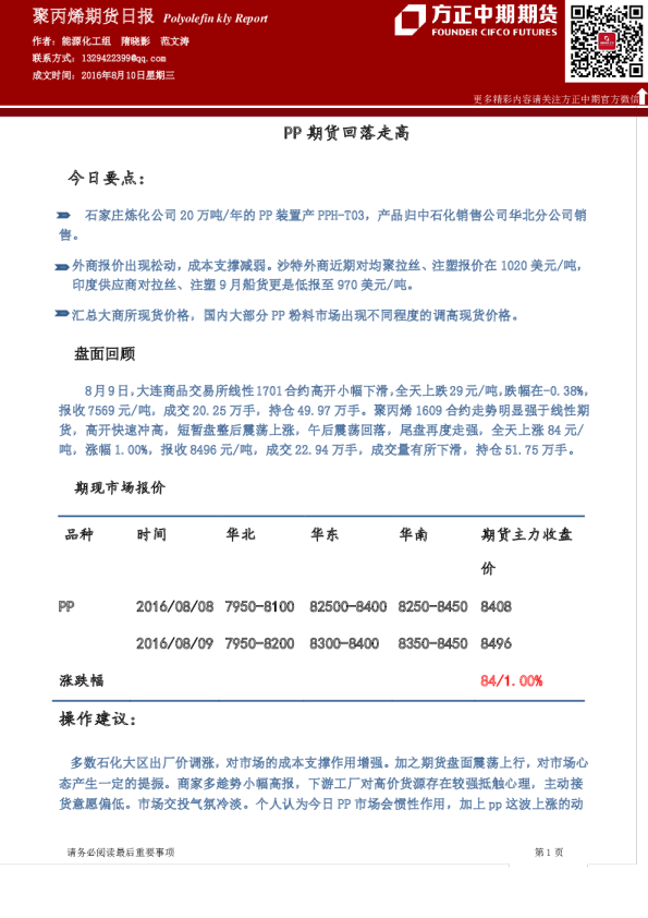
您的浏览器禁用了JavaScript(一种计算机语言,用以实现您与网页的交互),请解除该禁用,或者联系我们。 [方正中期期货]:聚丙烯期货日报:PP期货回落走高 - 发现报告

聚丙烯期货日报:PP期货回落走高

2016-08-10 隋晓影,范文涛 方正中期期货 能力就是实力
报告封面