登录
注册
回到首页
AI
搜索
发现报告
发现数据
发现专题
研选报告
定制报告
VIP
权益
发现大使
发现一下
行业研究
公司研究
宏观策略
财报
招股书
会议纪要
稀土
低空经济
DeepSeek
AIGC
智能驾驶
大模型
当前位置:首页
/
其他报告
/
报告详情
市前速递:人币离岸价见6.94,市传人行将出手干预
2016-11-24
致富证券
梦***
你可能感兴趣
市前速递:人行将维持稳健偏宽松政策
致富证券
2016-05-27
市前速递:中美贸谈继续,人币滙价成讨论点
致富证券
2019-02-20
市前速递:传人行草拟金融市场开放计划
致富证券
2017-09-19
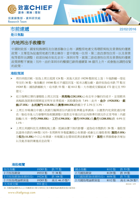
市前速递:内地再出手救楼市
致富证券
2016-02-22
市前速递证监再出手,康健遭停牌
致富证券
2017-11-28