登录
注册
回到首页
AI
搜索
发现报告
发现数据
发现专题
研选报告
定制报告
VIP
权益
发现大使
发现一下
行业研究
公司研究
宏观策略
财报
招股书
会议纪要
中央经济工作会议
低空经济
DeepSeek
AIGC
大模型
当前位置:首页
/
其他报告
/
报告详情
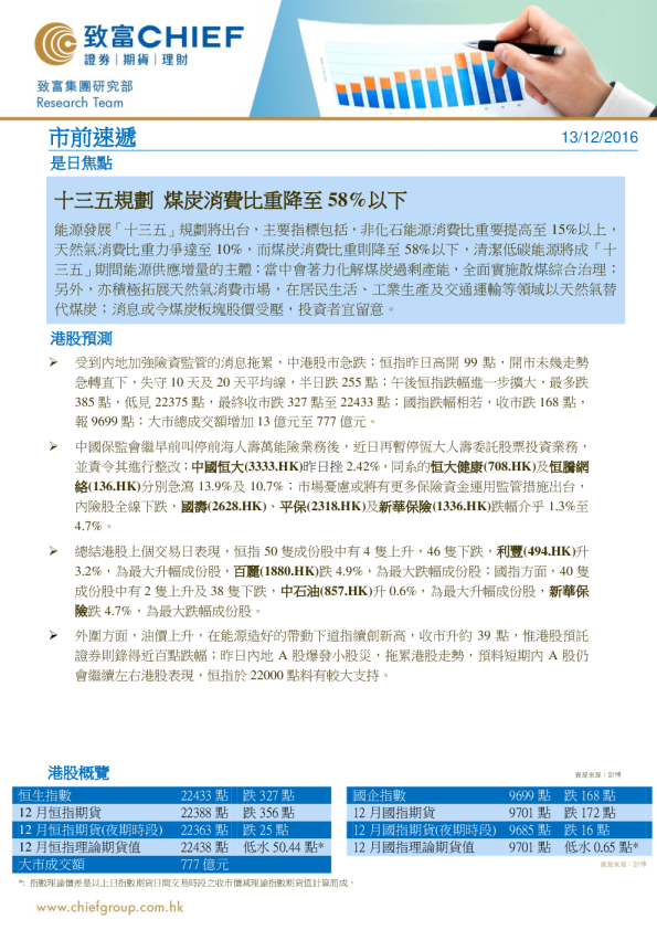
市前速递:中央推动十三五规划工程,抑房产泡沫
2016-12-22
致富证券
秋***
你可能感兴趣
市前速递:十三五规划,煤炭消费比重降至58%以下
致富证券
2016-12-13
市前速递:十三五对外投资目标7200亿美元
致富证券
2016-07-13
市前速递:农业现代化为今年中央一号文件之重心
致富证券
2016-01-04
市前速递:港铁问责,工程总监CEO下马
致富证券
2018-08-08
中央密切关注精准扶贫 易地搬迁进入“十三五”规划
天天基金
2015-11-24