登录
注册
回到首页
AI
搜索
发现报告
发现数据
发现专题
研选报告
定制报告
VIP
权益
发现大使
发现一下
行业研究
公司研究
宏观策略
财报
招股书
会议纪要
中央经济工作会议
低空经济
DeepSeek
AIGC
智能驾驶
大模型
当前位置:首页
/
其他报告
/
报告详情
甲醇期货日报:甲醇缩量减仓,短期继续回调
2016-12-27
夏聪聪
方正中期期货
点***
你可能感兴趣
甲醇继续回调,减仓缩量
瑞达期货
2016-10-21
甲醇日评:甲醇缩量减仓,期价小幅回调
广州期货
2018-08-15
白糖每日视点:郑糖缩量减仓,短期或技术回调
平安期货
2013-01-10
郑糖缩量减仓,继续回调整理
瑞达期货
2016-12-01
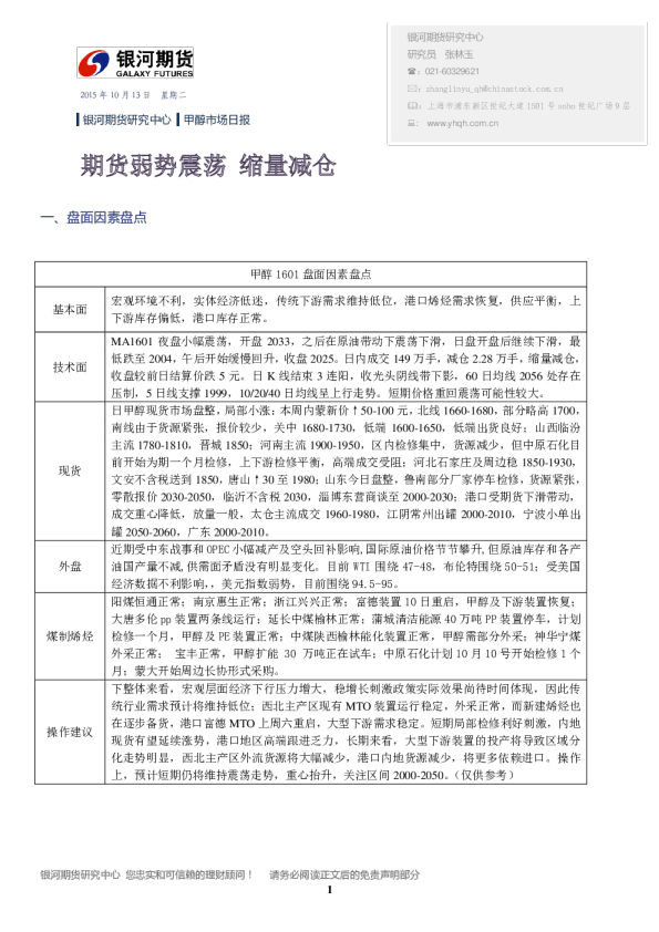
甲醇市场日报:期货弱势震荡 缩量减仓
银河期货
2015-10-13