登录
注册
回到首页
AI
搜索
发现报告
发现数据
发现专题
研选报告
定制报告
VIP
权益
发现大使
发现一下
行业研究
公司研究
宏观策略
财报
招股书
会议纪要
中央经济工作会议
低空经济
DeepSeek
AIGC
智能驾驶
大模型
当前位置:首页
/
其他报告
/
报告详情
市前速递:标普指今年内地银行业风险上升
2017-01-19
致富证券
阁***
你可能感兴趣
市前速递:标普指內银或需集资以覆盖不良贷款
致富证券
2016-10-12
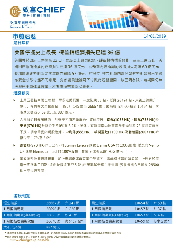
市前速递:是日焦点,美国停摆史上最长,标普指经济损失已达36亿
致富证券
2019-01-14
市前速递:内地企业景气回稳,近四成企业家料今年经营好转
致富证券
2017-01-16
市前速递:内地今年GDP增长目标6.5至7%
致富证券
2016-03-07
市前速递:标普下调欧罗区及英国明后两年经济预测
致富证券
2016-07-05