登录
注册
回到首页
AI
搜索
发现报告
发现数据
发现专题
研选报告
定制报告
VIP
权益
发现大使
发现一下
行业研究
公司研究
宏观策略
财报
招股书
会议纪要
中央经济工作会议
低空经济
DeepSeek
AIGC
智能驾驶
大模型
当前位置:首页
/
其他报告
/
报告详情
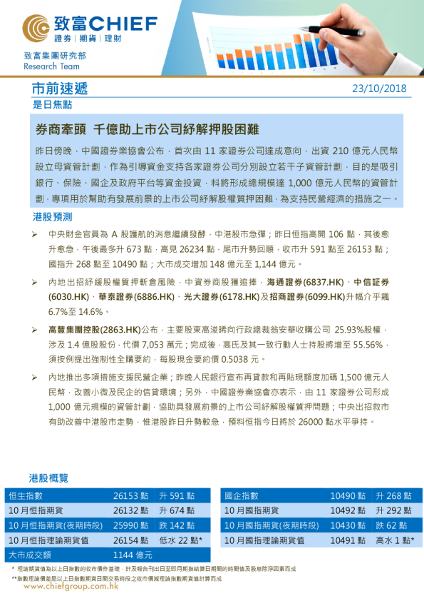
市前速递:中保监禁保险机构移非同业收购上市公司
2017-01-25
致富证券
持***
你可能感兴趣
市前速递:中保监新规坚持保险回归保障
致富证券
2016-09-07
市前速递:中保监擬加强监管互联网平台保证保险
致富证券
2016-12-23
市前速递:中保监拟进一步规范人身险产品
致富证券
2016-08-25
市前速递:券商牵头,千亿助上市公司纾解押股困难
致富证券
2018-10-23
市前速递:非OPECA产油国将日减产约56万桶
致富证券
2016-12-12