登录
注册
回到首页
AI
搜索
发现报告
发现数据
发现专题
研选报告
定制报告
VIP
权益
发现大使
发现一下
行业研究
公司研究
宏观策略
财报
招股书
会议纪要
海南封关
低空经济
DeepSeek
AIGC
大模型
当前位置:首页
/
其他报告
/
报告详情
玻璃期货日报:库存回升 玻璃偏弱震荡
2017-04-27
田欣沅
方正中期期货
温***
你可能感兴趣
玻璃期货周报:需求不振库存回升 玻璃偏弱震荡走势延续
方正期货
2017-10-30
玻璃期货日报:需求偏弱,库存回升 玻璃短期承压
方正中期期货
2017-05-04
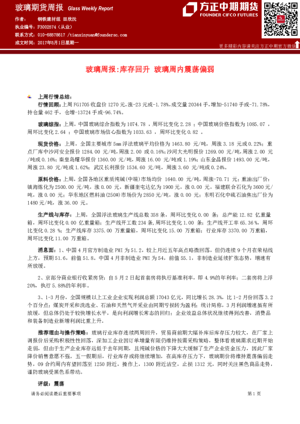
玻璃周报:库存回升 玻璃周内震荡偏弱
方正中期期货
2017-05-01
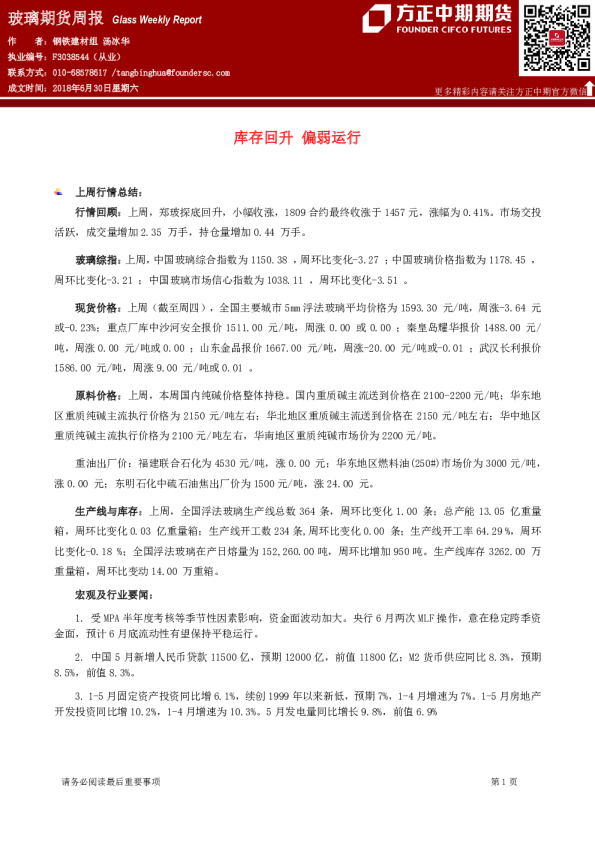
玻璃期货周报:库存回升,偏弱运行
方正中期期货
2018-06-30
短纤期货周报:工厂库存回升产销一般 短纤将维持偏弱震荡
方正中期期货
2021-04-10