登录
注册
回到首页
AI
搜索
发现报告
发现数据
发现专题
研选报告
定制报告
VIP
权益
发现大使
发现一下
行业研究
公司研究
宏观策略
财报
招股书
会议纪要
海南封关
低空经济
DeepSeek
AIGC
大模型
当前位置:首页
/
公司研究
/
报告详情
华璨基金迈出第一步,优质标的展现实力
2017-05-01
邵琳琳
安信证券
如***
你可能感兴趣
烟台冰轮(000811)收购冰轮香港100%股权点评:收购大股东优质资产,迈出国企改革第一步
机械设备
国泰君安证券
2015-01-08
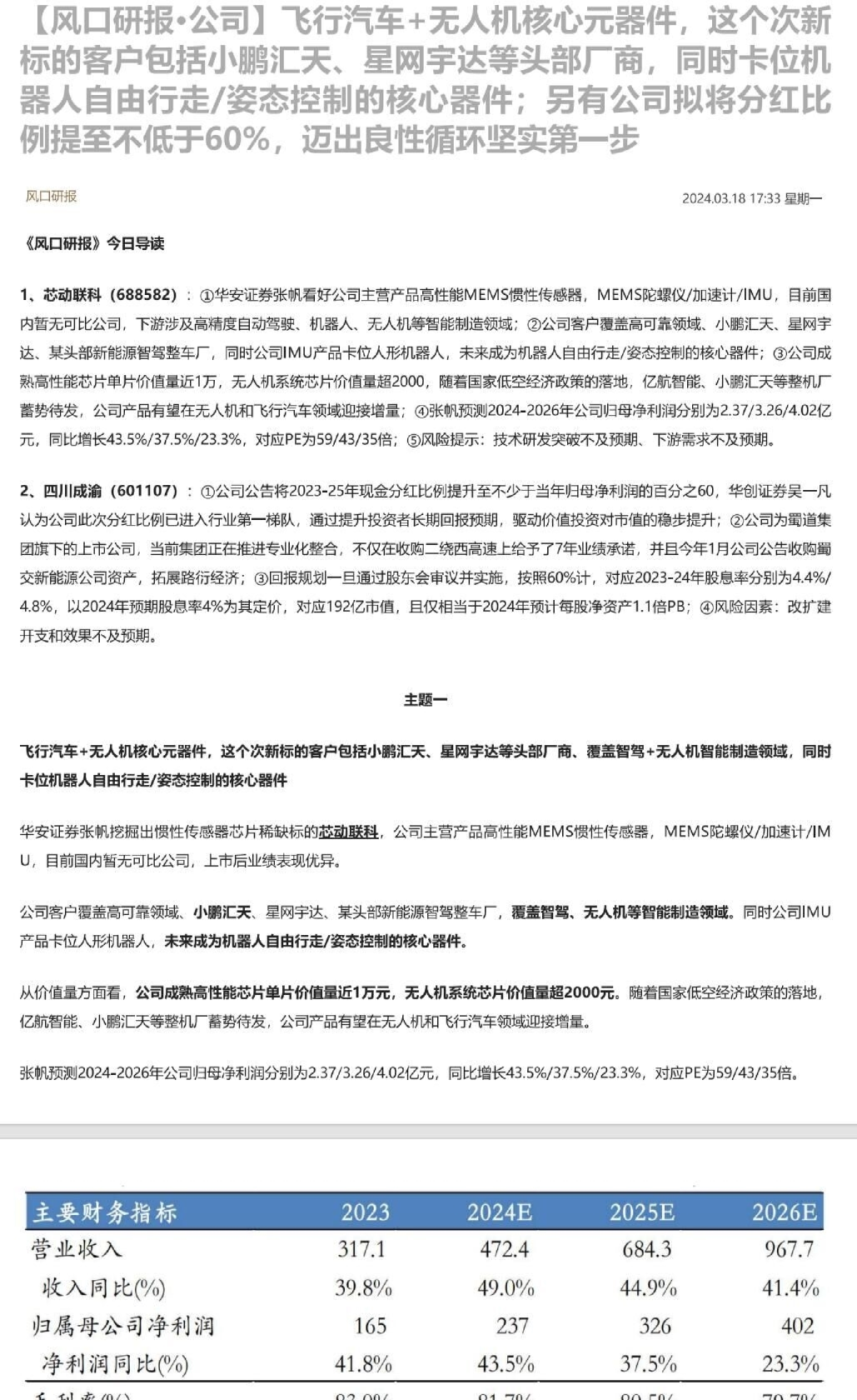
【风口研报·公司】飞行汽车无人机核心元器件,这个次新标的客户包括小鹏汇天、星网宇达等头部厂商,同时卡位机器人自由行走 姿态控制的核心器件;另有公司拟将分红比例提至不低于60%,迈出良性循环坚实第一步
未知机构
2024-03-19
增持金仓,入股普华,太极股份迈出国企改革第一步
东吴证券
2021-12-15
华孚色纺:牵手新棉整合新疆棉花产业,迈出供应链运营商第一步
基础化工
中国银河证券
2016-03-21
子公司华康药业股权激励方案推出,增资百益制药,迈出资产整合第一步
医药生物
中投证券
2013-06-26