登录
注册
回到首页
AI
搜索
发现报告
发现数据
发现专题
研选报告
定制报告
VIP
权益
发现大使
发现一下
行业研究
公司研究
宏观策略
财报
招股书
会议纪要
海南封关
低空经济
DeepSeek
AIGC
大模型
当前位置:首页
/
其他报告
/
报告详情
玻璃期货日报:淡季影响持续 郑玻上方承压
2018-01-19
方正期货
点***
你可能感兴趣
玻璃期货日报:淡季影响持续 郑玻震荡偏弱
方正中期期货
2018-07-03
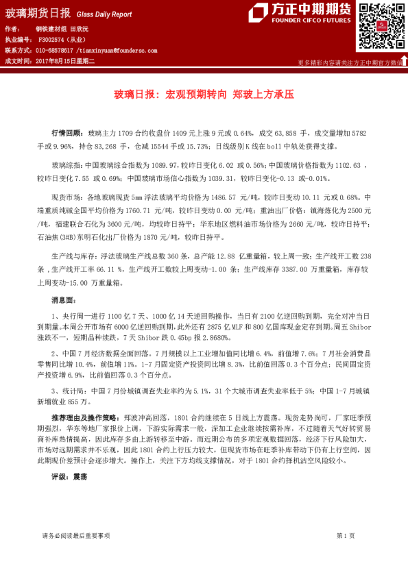
玻璃日报:宏观预期转向 郑玻上方承压
方中中期期货
2017-08-15
玻璃期货日报:淡季影响加剧 郑玻震荡偏弱
方中中期期货
2018-06-29
玻璃期货日报:淡季影响加剧 郑玻震荡偏弱
方中中期期货
2018-06-27
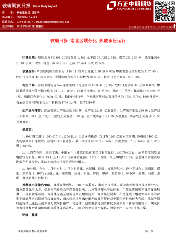
玻璃期货日报:南北区域分化 郑玻承压运行
方正中期期货
2017-10-25