登录
注册
回到首页
AI
搜索
发现报告
发现数据
发现专题
研选报告
定制报告
VIP
权益
发现大使
发现一下
行业研究
公司研究
宏观策略
财报
招股书
会议纪要
中央经济工作会议
低空经济
DeepSeek
AIGC
智能驾驶
大模型
行业研究
INDUSTRY
公司研究
COMPANY
宏观策略
STRATEGY
会议纪要
MINUTES
财报
ANNUALS
招股书
PROSPECTUS
期货研究
FUTURES
金工量化
QUANT
中报点评:业绩符合预期,改造及运维业务增长迅速
2013-08-16
黄坤、叶旭晨
英大证券
℡***
4页
配电网投资价值分析-主动配电网:智能配电网发展新趋势
2013-08-14
叶旭晨、黄坤
英大证券
喵***
16页
电气设备
《关于加快发展节能环保产业的意见》点评:新支柱,新未来
2013-08-14
黄坤、叶旭晨
英大证券
有***
2页
公用事业
中电远达:业绩符合预期,充分享受脱硝增长
2013-08-01
黄坤、叶旭晨
英大证券
比***
4页
2013年下半年有色金属行业投资策略:关注供需格局偏好的品种
2013-07-23
骆林
英大证券
无***
21页
有色金属
腾飞中的再生资源龙头
2013-07-02
骆林
英大证券
℡***
11页
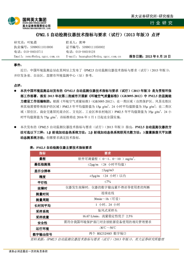
《PM2.5自动检测仪器技术指标与要求(试行)(2013年版)》点评
2013-06-19
叶旭晨
英大证券
别***
3页
金瑞科技(600390):“锰+电池材料”双龙头板块驱动发展
2013-06-03
骆林
英大证券
市***
7页
研究报告:脱硝建设高峰带领监测业务快速增长
2013-05-27
叶旭晨、黄坤
英大证券
比***
12页
食品饮料行业:周报
2013-05-07
侯颖娜
英大证券
偏***
9页
食品饮料
上一页
1
...
165
166
167
168
169
...
220
下一页
热门搜索
在线教育
房地产
钢铁
新能源汽车
物流
小米
瑞幸咖啡
医疗器械
换一批
主要行业
换一批
信息技术
金融
医药生物
电子设备
机械设备
建筑建材
基础化工
食品饮料
文化传媒
特色标签
深度研究
非券商报告
英译中
主要机构
换一批