登录
注册
回到首页
AI
搜索
发现报告
发现数据
发现专题
研选报告
定制报告
VIP
权益
发现大使
发现一下
行业研究
公司研究
宏观策略
财报
招股书
会议纪要
seedance2.0
低空经济
DeepSeek
AIGC
大模型
行业研究
INDUSTRY
公司研究
COMPANY
宏观策略
STRATEGY
会议纪要
MINUTES
财报
ANNUALS
招股书
PROSPECTUS
期货研究
FUTURES
金工量化
QUANT
每周期金期油分析
2019-05-27
致富证券
变***
4页
AH股表现比较
2019-05-27
致富证券
改***
3页
每日板块表现
2019-05-24
致富证券
向***
36页
5G发展及相关香港上市公司的分析
2019-05-24
致富证券
劣***
21页
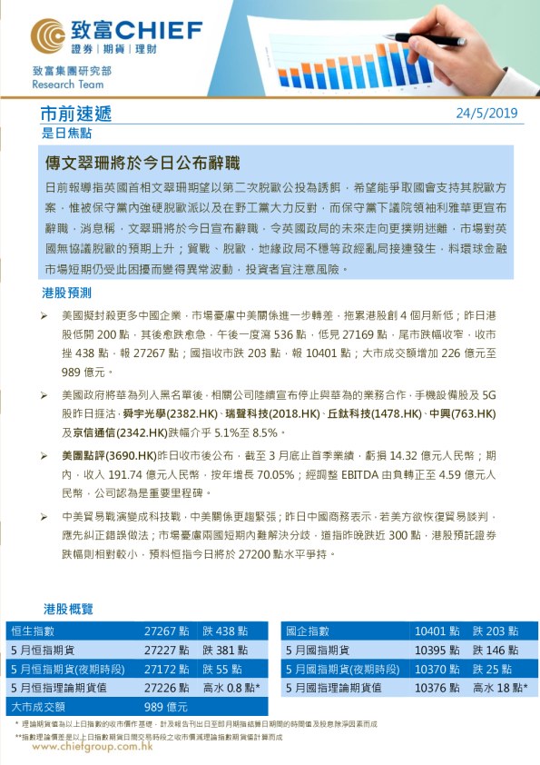
市前速递
2019-05-24
致富证券
无***
13页
沪港通及深港通股份表现
2019-05-24
致富证券
九***
4页
AH股表现比较
2019-05-24
致富证券
自***
3页
每日板块表现
2019-05-23
致富证券
球***
36页
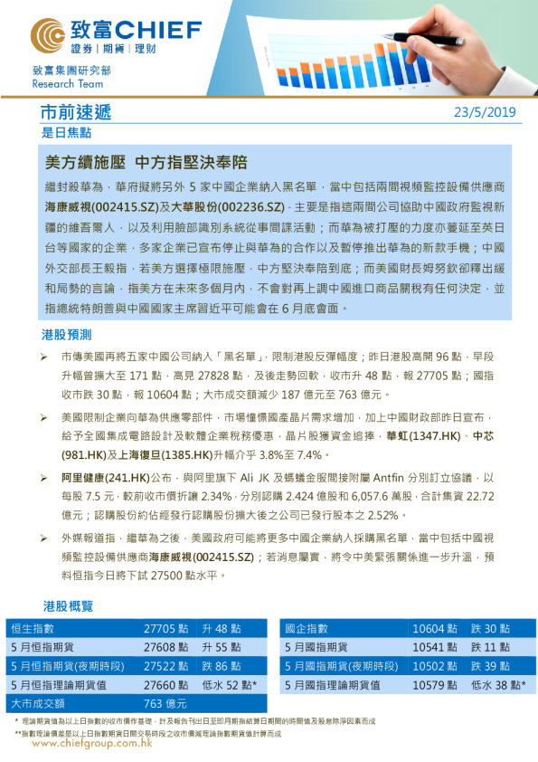
市前速递
2019-05-23
致富证券
最***
13页
每日板块表现
2019-05-22
致富证券
足***
36页
上一页
1
...
158
159
160
161
162
...
715
下一页
热门搜索
在线教育
房地产
钢铁
新能源汽车
物流
小米
瑞幸咖啡
医疗器械
换一批
主要行业
换一批
信息技术
金融
医药生物
电子设备
机械设备
建筑建材
基础化工
食品饮料
文化传媒
特色标签
深度研究
非券商报告
英译中
主要机构
换一批