登录
注册
回到首页
AI
搜索
发现报告
发现数据
发现专题
研选报告
定制报告
VIP
权益
发现大使
发现一下
行业研究
公司研究
宏观策略
财报
招股书
会议纪要
seedance2.0
低空经济
DeepSeek
AIGC
大模型
行业研究
INDUSTRY
公司研究
COMPANY
宏观策略
STRATEGY
会议纪要
MINUTES
财报
ANNUALS
招股书
PROSPECTUS
期货研究
FUTURES
金工量化
QUANT
招商银行宏观环境改善有利,目标价升至35元
2018-03-05
瑞士信贷
李***
1页
纯利增长平稳,升目标价至10.2元
2018-03-05
瑞士信贷
偏***
1页
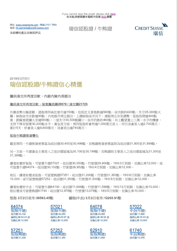
瑞信认股证/牛熊证
2018-03-05
瑞士信贷
巡***
13页
中国联通目标价降至12.65元,维持跑赢大市评级
2018-03-02
瑞士信贷
意***
1页
中国海外发展目标价升至35.7元,评级跑赢大市
2018-03-02
瑞士信贷
市***
1页
希慎兴业目标价升至52.3元,维持跑赢大市评级
2018-03-01
瑞士信贷
比***
1页
瑞信认股证/牛熊证
2018-03-01
瑞士信贷
看***
13页
银河娱乐维持跑赢大市评级,目标价升至80元
2018-02-28
瑞士信贷
键***
1页
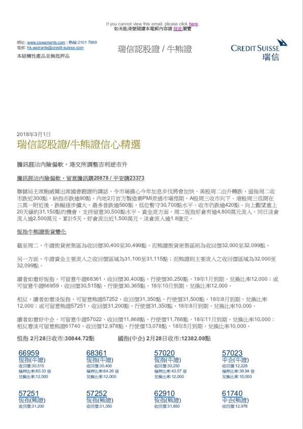
瑞信认股证/牛熊证信心精选
2018-02-28
瑞士信贷
看***
13页
20180227-瑞士信贷(香港)-认股证牛熊证
2018-02-27
瑞士信贷
秋***
14页
上一页
1
...
33
34
35
36
37
...
120
下一页
热门搜索
在线教育
房地产
钢铁
新能源汽车
物流
小米
瑞幸咖啡
医疗器械
换一批
主要行业
换一批
信息技术
金融
医药生物
电子设备
机械设备
建筑建材
基础化工
食品饮料
文化传媒
特色标签
深度研究
非券商报告
英译中
主要机构
换一批