登录
注册
回到首页
AI
搜索
发现报告
发现数据
发现专题
研选报告
定制报告
VIP
权益
发现大使
发现一下
行业研究
公司研究
宏观策略
财报
招股书
会议纪要
稀土
低空经济
DeepSeek
AIGC
智能驾驶
大模型
行业研究
INDUSTRY
公司研究
COMPANY
宏观策略
STRATEGY
会议纪要
MINUTES
财报
ANNUALS
招股书
PROSPECTUS
期货研究
FUTURES
金工量化
QUANT
钢材煤焦早报:螺纹现货继续拉涨
2013-02-20
李佳
浙商期货
更***
9页
PVC日报:V1305区间震荡
2013-02-20
陈杨升
浙商期货
李***
7页
化工品早报:重回贴水格局
2013-02-20
唐峰磊
浙商期货
秋***
6页
LLDPE早报:期货再次平水现货,关注调整是否到位
2013-02-20
马惠新
浙商期货
在***
6页
玻璃早报:期价持续近强远弱
2013-02-20
徐涛
浙商期货
能***
6页
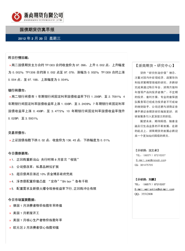
浙商期货国债期货仿真早报
2013-02-20
沈文卓、刘鹏
浙商期货
九***
4页
南美天气略有改善,关注南美大豆上市节奏
2013-02-20
浙商期货
劫***
4页
主产区持续低温引发天气炒作,菜粕量价齐升
2013-02-20
浙商期货
变***
2页
农产品早报:美国总统日,CBOT市场休市一天
2013-02-19
徐文杰、朱金明、朱磊、陶泰燃
浙商期货
劣***
7页
浙商期货-探寻经济回升证据,聚焦四国央行纪要-130218
2013-02-19
戚文举
浙商期货
金***
29页
上一页
1
...
979
980
981
982
983
...
1000
下一页
热门搜索
在线教育
房地产
钢铁
新能源汽车
物流
小米
瑞幸咖啡
医疗器械
换一批
主要行业
换一批
信息技术
金融
医药生物
电子设备
机械设备
建筑建材
基础化工
食品饮料
文化传媒
特色标签
深度研究
非券商报告
英译中
主要机构
换一批