登录
注册
回到首页
AI
搜索
发现报告
发现数据
发现专题
研选报告
定制报告
VIP
权益
发现大使
发现一下
行业研究
公司研究
宏观策略
财报
招股书
会议纪要
海南封关
低空经济
DeepSeek
AIGC
大模型
行业研究
INDUSTRY
公司研究
COMPANY
宏观策略
STRATEGY
会议纪要
MINUTES
财报
ANNUALS
招股书
PROSPECTUS
期货研究
FUTURES
金工量化
QUANT
原油、沥青周报:Forties管道将恢复正常,油价上行空间有限
2017-12-26
方正期货
港***
7页
金属铜周报:美国税改通过,多头信心回暖
2017-12-25
方正期货
温***
5页
方正中期期货铅锌日报
2017-12-22
方正期货
晚***
5页
菜粕日报:菜粕现货价格稳定
2017-12-22
方正期货
向***
5页
方正中期期货热轧卷板日报
2017-12-21
方正期货
温***
5页
方正中期期货金属铜日报
2017-12-21
方正期货
北***
5页
方正中期期货PTA日报
2017-12-21
方正期货
李***
4页
玻璃期货日报:市场预期尚可 郑玻维持高位震荡
2017-12-20
方正期货
陈***
6页
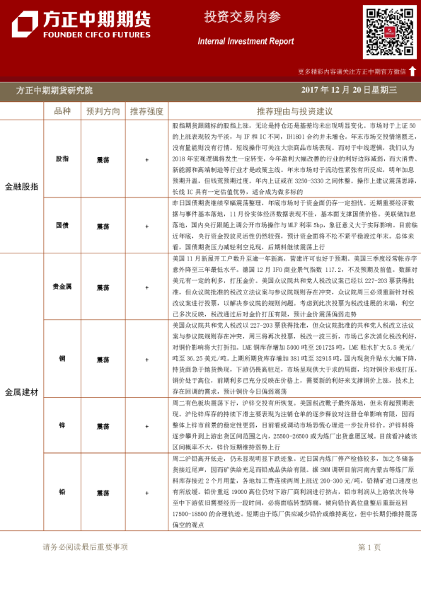
方正中期期货投资交易内参
2017-12-20
方正期货
✾***
5页
玉米、玉米淀粉日报:玉米、玉米淀粉偏暖走势
2017-12-19
方正期货
野***
6页
上一页
1
...
38
39
40
41
42
...
375
下一页
热门搜索
在线教育
房地产
钢铁
新能源汽车
物流
小米
瑞幸咖啡
医疗器械
换一批
主要行业
换一批
信息技术
金融
医药生物
电子设备
机械设备
建筑建材
基础化工
食品饮料
文化传媒
特色标签
深度研究
非券商报告
英译中
主要机构
换一批