登录
注册
回到首页
AI
搜索
发现报告
发现数据
发现专题
研选报告
定制报告
VIP
权益
发现大使
发现一下
行业研究
公司研究
宏观策略
财报
招股书
会议纪要
seedance2.0
低空经济
DeepSeek
AIGC
大模型
行业研究
INDUSTRY
公司研究
COMPANY
宏观策略
STRATEGY
会议纪要
MINUTES
财报
ANNUALS
招股书
PROSPECTUS
期货研究
FUTURES
金工量化
QUANT
贵金属期货早报:欧央行决议来袭
2013-01-10
王鸿雁
方正期货
笑***
5页
白糖期货日报:郑糖低开低走,市场面临调整
2013-01-10
崔娟
方正期货
张***
5页
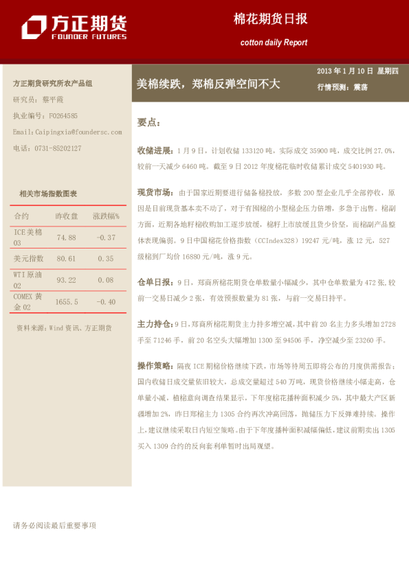
棉花期货日报:美棉续跌,郑棉反弹空间不大
2013-01-10
蔡平霞
方正期货
罗***
4页
股指期货投资策略日报:延续震荡整固
2013-01-09
谭莹
方正期货
北***
9页
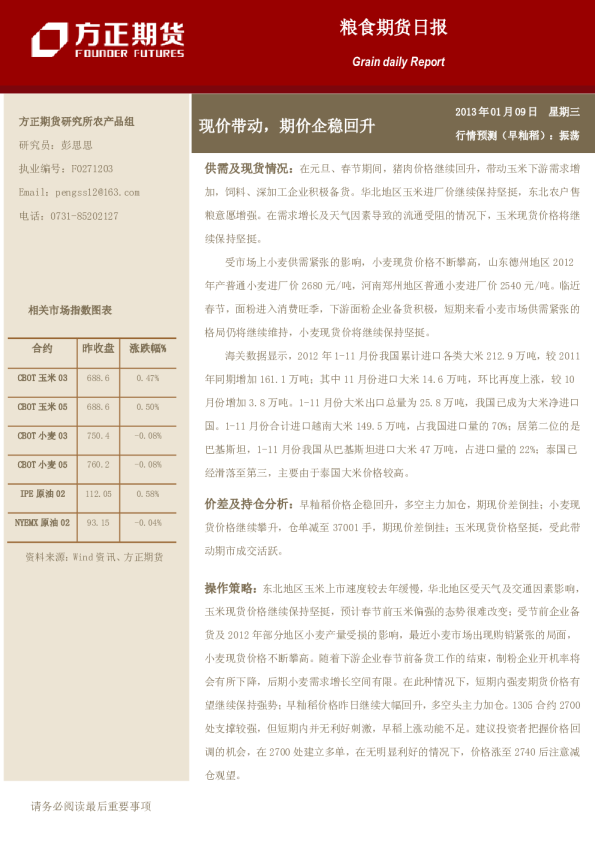
粮食期货日报:现价带动,期价企稳回升
2013-01-09
彭思思
方正期货
温***
7页
油脂油料期货日报:美农报告前夕整体震荡
2013-01-09
刘建伟
方正期货
温***
7页
方正期货LLDPE早报:短期内维持宽幅震荡格局
2013-01-09
贺亮华
方正期货
绝***
5页
铜期货日报:铜价持稳,中国成长希望抵消对美国的忧虑
2013-01-09
王晶晶
方正期货
北***
5页
贵金属期货日报:日央行有望再现宽松,今日金银小幅上涨
2013-01-09
王鸿雁
方正期货
笑***
5页
螺纹钢:多空博弈,短期宽幅震荡
2013-01-09
陈阁
方正期货
佛***
5页
上一页
1
...
370
371
372
373
374
375
下一页
热门搜索
在线教育
房地产
钢铁
新能源汽车
物流
小米
瑞幸咖啡
医疗器械
换一批
主要行业
换一批
信息技术
金融
医药生物
电子设备
机械设备
建筑建材
基础化工
食品饮料
文化传媒
特色标签
深度研究
非券商报告
英译中
主要机构
换一批