登录
注册
回到首页
AI
搜索
发现报告
发现数据
发现专题
研选报告
定制报告
VIP
权益
发现大使
发现一下
行业研究
公司研究
宏观策略
财报
招股书
会议纪要
海南封关
低空经济
DeepSeek
AIGC
大模型
行业研究
INDUSTRY
公司研究
COMPANY
宏观策略
STRATEGY
会议纪要
MINUTES
财报
ANNUALS
招股书
PROSPECTUS
期货研究
FUTURES
金工量化
QUANT
国债期货日报:趋势性机会尚未形成,关注期现与跨期套利机会
2013-09-18
肖海港、杨阳
方正期货
罗***
10页
油脂油料日报:大豆技术性回调延续,棕榈或呈强
2013-09-18
刘建伟
方正期货
花***
9页
螺纹钢日报:短期波动幅度加大
2013-09-18
陈阁
方正期货
天***
6页
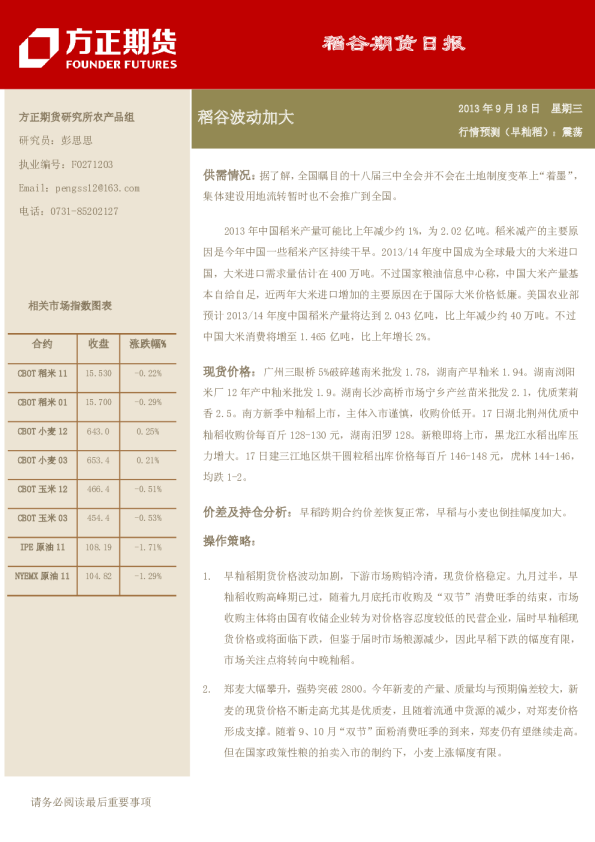
稻谷日报:稻谷波动加大
2013-09-18
彭思思
方正期货
键***
6页
橡胶日报:沪胶震荡,减仓过节为宜
2013-09-18
彭思思
方正期货
劣***
5页
铜日报:期铜持稳,投资人静待美联储货币政策决定
2013-09-18
王晶晶
方正期货
晚***
5页
LLDPE期货日报:上游支撑减弱,连塑恐延续回落态势
2013-09-18
贺亮华
方正期货
梦***
5页
饲料原料日报:节前谨慎观望为宜
2013-09-18
胡秋香
方正期货
赵***
5页
棉花日报:买1卖5套利单继续持有
2013-09-18
蔡平霞
方正期货
墨***
4页
股指期货日报:暂时以谨慎观望为主
2013-09-17
谭莹
方正期货
看***
11页
上一页
1
...
254
255
256
257
258
...
375
下一页
热门搜索
在线教育
房地产
钢铁
新能源汽车
物流
小米
瑞幸咖啡
医疗器械
换一批
主要行业
换一批
信息技术
金融
医药生物
电子设备
机械设备
建筑建材
基础化工
食品饮料
文化传媒
特色标签
深度研究
非券商报告
英译中
主要机构
换一批