登录
注册
回到首页
AI
搜索
发现报告
发现数据
发现专题
研选报告
定制报告
VIP
权益
发现大使
发现一下
行业研究
公司研究
宏观策略
财报
招股书
会议纪要
seedance2.0
低空经济
DeepSeek
AIGC
大模型
行业研究
INDUSTRY
公司研究
COMPANY
宏观策略
STRATEGY
会议纪要
MINUTES
财报
ANNUALS
招股书
PROSPECTUS
期货研究
FUTURES
金工量化
QUANT
PTA日报
2016-12-27
梁家坤
方中中期期货
变***
5页
铅期货日报:年末情绪释放 铅价震荡偏空
2016-12-27
吴江、彭博涵
方中中期期货
球***
4页
鸡蛋日报报告:基差制约 鸡蛋期价止跌回暖
2016-12-27
王晓囡
方中中期期货
南***
4页
白糖每日报告:郑糖继续走低
2016-12-27
张向军
方中中期期货
看***
4页
油脂日报:油脂类调整分化走势延续
2016-12-27
杨莉娜
方中中期期货
从***
4页
菜粕日报:基本面未变谨慎对待菜粕期价下行
2016-12-27
王晓囡
方中中期期货
陈***
4页
橡胶每日报告:沪胶放量下跌
2016-12-27
张向军
方中中期期货
赵***
4页
动力煤日报:黑色系集体暴跌 动力煤难以幸免
2016-12-27
胡彬
方中中期期货
墨***
4页
投资交易内参
2016-12-27
方中中期期货
梦***
4页
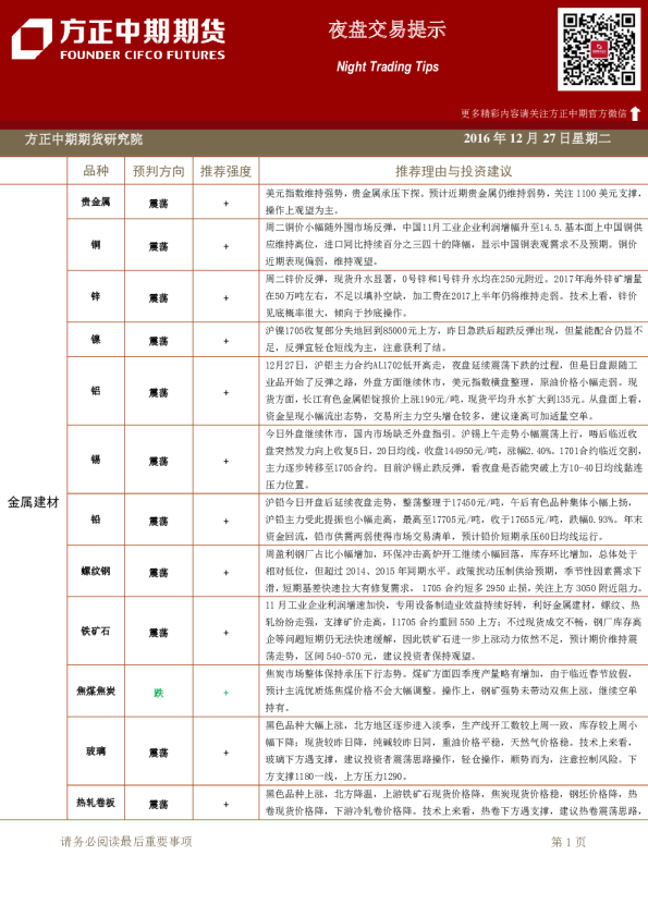
夜盘交易提示
2016-12-27
方中中期期货
✾***
3页
上一页
1
...
809
810
811
812
813
...
1000
下一页
热门搜索
在线教育
房地产
钢铁
新能源汽车
物流
小米
瑞幸咖啡
医疗器械
换一批
主要行业
换一批
信息技术
金融
医药生物
电子设备
机械设备
建筑建材
基础化工
食品饮料
文化传媒
特色标签
深度研究
非券商报告
英译中
主要机构
换一批