登录
注册
回到首页
AI
搜索
发现报告
发现数据
发现专题
研选报告
定制报告
VIP
权益
发现大使
发现一下
行业研究
公司研究
宏观策略
财报
招股书
会议纪要
seedance2.0
低空经济
DeepSeek
AIGC
大模型
行业研究
INDUSTRY
公司研究
COMPANY
宏观策略
STRATEGY
会议纪要
MINUTES
财报
ANNUALS
招股书
PROSPECTUS
期货研究
FUTURES
金工量化
QUANT
棉花每日报告:郑棉有所反弹
2017-06-16
张向军
方中中期期货
我***
3页
铜锌日报:现货转淡 铜价回落
2017-06-16
吴江
方中中期期货
℡***
3页
橡胶每日报告:沪胶稍有回落
2017-06-16
张向军
方中中期期货
球***
3页
上海中期期货午间评述
2017-06-16
方中中期期货
九***
1页
期权市场分析报告:50ETF延续跌势,卖出认购期权
2017-06-15
彭博
方中中期期货
羡***
9页
白糖每日报告:郑糖先抑后扬
2017-06-15
张向军
方中中期期货
小***
6页
股指期货日报:宏观风险符合预期 中小创提升人气
2017-06-15
相阳
方中中期期货
老***
6页
玉米、玉米淀粉日报
2017-06-15
王玉红、车红婷
方中中期期货
喵***
5页
金属铝日报:沪铝回踩支撑 现货博弈加剧
2017-06-15
相阳
方中中期期货
学***
4页
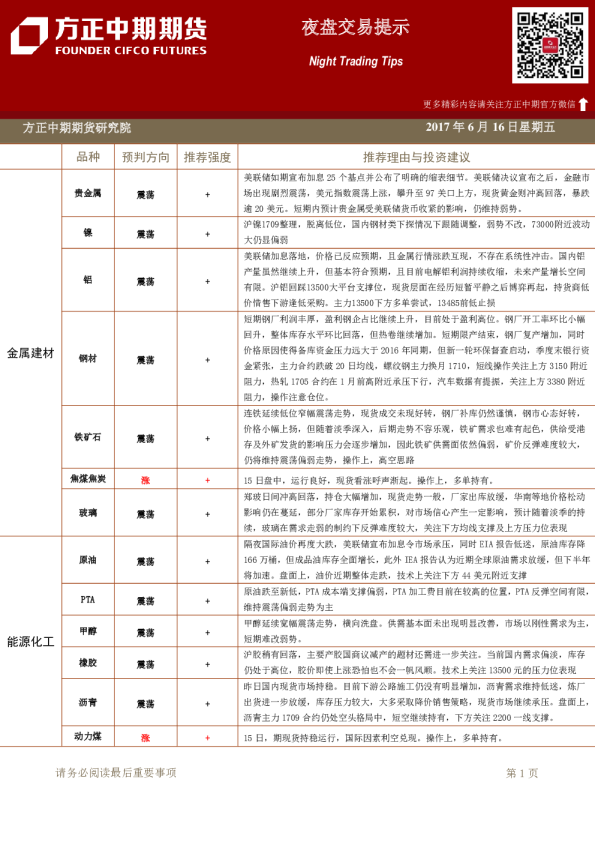
夜盘交易提示
2017-06-15
方中中期期货
为***
3页
上一页
1
...
629
630
631
632
633
...
1000
下一页
热门搜索
在线教育
房地产
钢铁
新能源汽车
物流
小米
瑞幸咖啡
医疗器械
换一批
主要行业
换一批
信息技术
金融
医药生物
电子设备
机械设备
建筑建材
基础化工
食品饮料
文化传媒
特色标签
深度研究
非券商报告
英译中
主要机构
换一批