登录
注册
回到首页
AI
搜索
发现报告
发现数据
发现专题
研选报告
定制报告
VIP
权益
发现大使
发现一下
行业研究
公司研究
宏观策略
财报
招股书
会议纪要
seedance2.0
低空经济
DeepSeek
AIGC
大模型
行业研究
INDUSTRY
公司研究
COMPANY
宏观策略
STRATEGY
会议纪要
MINUTES
财报
ANNUALS
招股书
PROSPECTUS
期货研究
FUTURES
金工量化
QUANT
鸡蛋周报:蛋价止跌企稳,期市震荡调整
2017-09-25
农产品组
方中中期期货
无***
8页
聚氯乙烯日报:市场交投一般,PVC震荡整理
2017-09-25
夏聪聪
方中中期期货
笑***
7页
原油、沥青周报:延长减产尚未决定 油价保持上升格局
2017-09-25
隋晓影
方中中期期货
在***
7页
PTA周报:基本面拉动,PTA震荡回暖
2017-09-25
能源化工组
方中中期期货
劣***
7页
动力煤周报:期现走势背离 盘面上行动能仍存
2017-09-25
胡彬
方中中期期货
最***
7页
聚烯烃周报:供需矛盾明显 聚烯烃震荡偏弱
2017-09-25
梁家坤
方中中期期货
键***
6页
菜粕周报:美豆丰产概率大,菜粕行情承压
2017-09-25
农产品组
方中中期期货
清***
6页
贵金属周报:避险情绪升温 贵金属连续走高
2017-09-25
陈旭
方中中期期货
阁***
6页
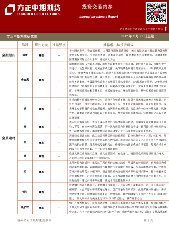
投资交易内参
2017-09-25
方中中期期货
李***
5页
橡胶每周报告:沪胶继续回落
2017-09-25
张向军
方中中期期货
十***
5页
上一页
1
...
532
533
534
535
536
...
1000
下一页
热门搜索
在线教育
房地产
钢铁
新能源汽车
物流
小米
瑞幸咖啡
医疗器械
换一批
主要行业
换一批
信息技术
金融
医药生物
电子设备
机械设备
建筑建材
基础化工
食品饮料
文化传媒
特色标签
深度研究
非券商报告
英译中
主要机构
换一批