登录
注册
回到首页
AI
搜索
发现报告
发现数据
发现专题
研选报告
定制报告
VIP
权益
发现大使
发现一下
行业研究
公司研究
宏观策略
财报
招股书
会议纪要
Token
低空经济
十五五
AIGC
大模型
行业研究
INDUSTRY
公司研究
COMPANY
宏观策略
STRATEGY
会议纪要
MINUTES
财报
ANNUALS
招股书
PROSPECTUS
期货研究
FUTURES
金工量化
QUANT
焦煤焦炭日报:双焦偏弱调整 尚难言底
2018-03-20
王盼霞
方中中期期货
啥***
5页
白糖每日报告:郑糖小幅走高
2018-03-20
张向军
方中中期期货
喵***
5页
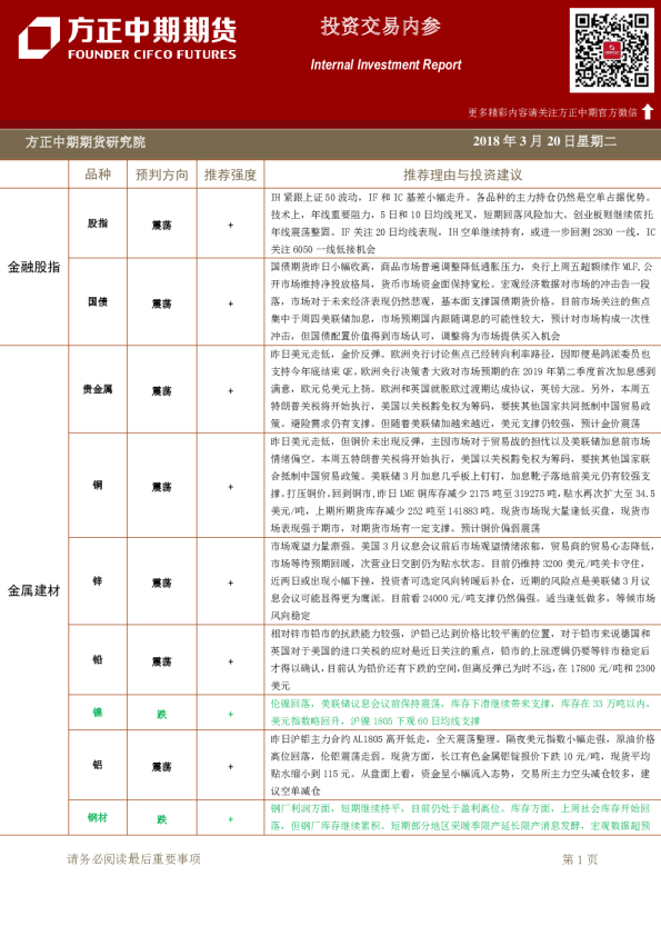
投资交易内参
2018-03-20
方中中期期货
点***
5页
苹果期货日报:现货成交好转 期货远近分化
2018-03-20
侯芝芳
方中中期期货
我***
4页
夜盘交易提示
2018-03-20
方中中期期货
枕***
4页
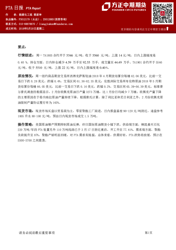
PTA日报
2018-03-20
梁家坤
方中中期期货
学***
4页
棉花每日报告:郑棉继续走低
2018-03-20
张向军
方中中期期货
无***
3页
橡胶每日报告:沪胶继续走低
2018-03-20
张向军
方中中期期货
啥***
3页
国债期货分析报告:短期利空因素较多 国债期货表现抗跌
2018-03-19
牛秋乐
方中中期期货
李***
10页
玉米、玉米淀粉周报:规模性抛储临近 玉米承压运行
2018-03-19
农产品组
方中中期期货
如***
10页
上一页
1
...
382
383
384
385
386
...
1000
下一页
热门搜索
在线教育
房地产
钢铁
新能源汽车
物流
小米
瑞幸咖啡
医疗器械
换一批
主要行业
换一批
信息技术
金融
医药生物
电子设备
机械设备
建筑建材
基础化工
食品饮料
文化传媒
特色标签
深度研究
非券商报告
英译中
主要机构
换一批