登录
注册
回到首页
AI
搜索
发现报告
发现数据
发现专题
研选报告
定制报告
VIP
权益
发现大使
发现一下
行业研究
公司研究
宏观策略
财报
招股书
会议纪要
Token
低空经济
十五五
AIGC
大模型
行业研究
INDUSTRY
公司研究
COMPANY
宏观策略
STRATEGY
会议纪要
MINUTES
财报
ANNUALS
招股书
PROSPECTUS
期货研究
FUTURES
金工量化
QUANT
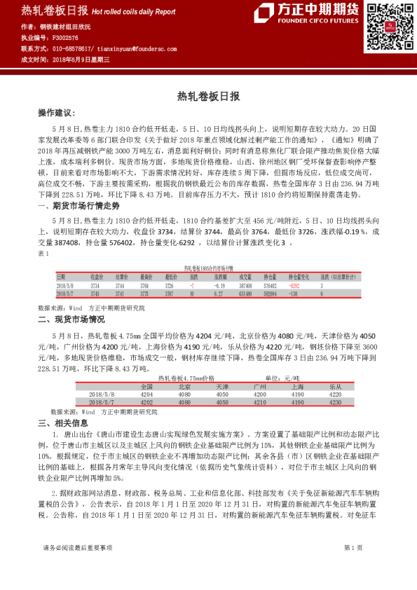
热轧卷板日报
2018-05-09
田欣沅
方中中期期货
点***
5页
铁矿石日报:现货成交尚可 铁矿承压震荡
2018-05-09
汤冰华
方中中期期货
余***
5页
投资交易内参
2018-05-09
方中中期期货
偏***
5页
棉花每日报告:郑棉强势整理
2018-05-09
张向军
方中中期期货
十***
4页
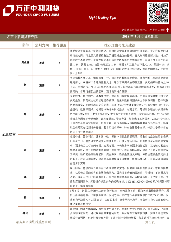
夜盘提示
2018-05-09
方中中期期货
清***
4页
动力煤日报:盘面高位回落海运价格飞涨
2018-05-09
胡彬
方中中期期货
市***
4页
棕榈油日报:棕榈油反弹受拖累
2018-05-09
杨莉娜
方中中期期货
张***
4页
铝日报:外盘走强内盘震荡盘面再陷胶着
2018-05-09
胡彬
方中中期期货
✾***
3页
动力煤月报:事件情绪终将褪去 淡季供需依然较弱
2018-05-08
胡彬
方中中期期货
阁***
14页
国债期货分析报告:新兴市场货币危机 内债延续调整
2018-05-08
牛秋乐
方中中期期货
如***
11页
上一页
1
...
347
348
349
350
351
...
1000
下一页
热门搜索
在线教育
房地产
钢铁
新能源汽车
物流
小米
瑞幸咖啡
医疗器械
换一批
主要行业
换一批
信息技术
金融
医药生物
电子设备
机械设备
建筑建材
基础化工
食品饮料
文化传媒
特色标签
深度研究
非券商报告
英译中
主要机构
换一批